Efnisyfirlit
1.2. Kröfur um almannavarnastarf í ráðuneytum
1.3. Hlutverk ríkislögreglustjóra og Almannavarna
2. Kröfur um vinnu ráðuneyta við að tryggja öryggi samfélagsins og borgaranna
2.1. Skýring og lýsing á lykilhlutverkum og ábyrgð
2.2. Kerfisbundinn undirbúningur og viðhald á greiningu á áhættu og áfallaþoli
2.4. Lýsing og mat á viðbúnaðaraðgerðum
2.5. Markmið fyrir vinnu sem miðar að öryggi samfélagsins og borgaranna á eigin málefnasviðum
2.6. Samræmd vinna milli ráðuneyta
2.7. Ábyrgð tekin á neyðarstjórnun eigin málaflokks og hlutverk leiðandi ráðuneytis
2.7.1. Þróun og viðhald skipulags til að takast á við óæskileg atvik.
2.7.2. Markvissar æfingar á málefnasviði og á milli ráðuneyta
2.8. Mat á æfingum og atvikum og eftirfylgni með niðurstöðum og lærdómspunktum
2.9. Samráð við dómsmálaráðuneytið
2.10. Þekkingarmiðuð vinna, rannsóknir og þróun innan málefnasviðs
3. Kröfur til ráðuneyta sem bera ábyrgð á samfélagslega mikilvægum verkefnum
3.1. Greining á áhættu og viðkvæmni vegna samfélagslega mikilvægra verkefna
3.5. Samstarf ráðuneyta vegna samfélagslega mikilvægra verkefna
3.6. Reynslu miðlað og færni aukin
3.7. Upplýsingaöflun og skýrslur til aðstoðar dómsmálaráðuneytinu
4. Eftirlit með vinnu ráðuneyta
4.3. Eftirlit og leiðbeiningar
5.1. Ríkisstjórnin, þjóðaröryggisráð og almannavarna- og öryggismálaráð
5.3. Framlag þjóðaröryggisráðs til samvinnu
5.4. Stuðningur Almannavarna við viðlagastjórn ráðuneyta
Í stefnu stjórnvalda í almannavarna- og öryggismálum er megináhersla lögð á eflingu almannavarnakerfisins. Við erum öll almannavarnir er átak sem hefur verið mjög áberandi vegna COVID-19. Til að bregðast sem best við þeim skaða sem ýmis atvik geta haft í för með sér, þurfa allir að undirbúa viðbrögð sín vegna þeirra fyrir fram; Almannavarnir – eru á allra ábyrgð. Mikilvægt er að vera vel undirbúin og kynna sér viðbrögð og viðbúnað við vá.
Eitt af þeim verkefnum sem skilgreind voru í kjölfar óveðursvetrarins 2019-2020 var að unnið sé heildstætt mat á áfallaþoli íslensks samfélags. Í stefnu stjórnvalda í almannavarna- og öryggismálum er auk þess m.a. lögð áhersla á að gera áhættumat í öllum umdæmum auk landsdekkandi áhættumats. Þar kemur fram að Almannavarnadeild skuli samræma og leiða vinnu við að kanna áfallaþol mikilvægra innviða og íslensk samfélags innan þess ramma sem fjallað er um í lögum um almannavarnir. Á árunum 2007-2011 var stórt verkefni við Áhættuskoðun Almannavarna unnið en þá var farið yfir gátlista vegna hugsanlegra atburða í lögregluumdæmunum og áhættur voru skoðaðar og metnar. Endurskoðun á þessu verkefni hófst haustið 2020 og var þá sú ákvörðun tekin að taka mið af þeirri aðferðafræði sem notuð hefur verið af systurstofnun Almannavarna í Noregi. Sú aðferðafræði miðast við að útbúa leiðbeiningaefni og bjóða upp á námskeið í notkun þess en jafnframt að framkvæmd greininga á áhættu og áfallaþoli sé alfarið hjá ráðuneytum, stofnunum og sveitarfélögum sem bera ábyrgð á viðbrögðum og viðbúnaði við vá á sínum starfssviðum. Haldið er utan um þær niðurstöður greininganna sem er skylt að skila til Almannavarna í vefgátt. Í gegnum vefgáttina fer einnig eftirlit Almannavarna með starfi ráðuneyta, stofnana og sveitarfélaga við að tryggja öryggi samfélagsins og borgaranna að mestu fram og niðurstöður þess eru birtar í formi mælaborðs. Í stefnunni er auk þess lögð áhersla á að unnið sé eftir viðurkenndum aðferðum í áhættustýringu. Við innleiðingu á slíkum aðferðum geta ráðuneyti einnig þurft á aðstoð sérfræðinga sviði áhættustjórnunar og áhættugreininga að halda, sé sú þekking ekki þegar til staðar innan ráðuneytisins, til að aðstoða við að koma á þeirri samræmdu aðferðafræði sem lögð er fram með leiðbeiningaefni Almannavarna.
Haustið 2020 var hafist handa við að útbúa leiðbeiningar um skipulega og samræmda vinnu við gerð greiningar á áhættu og áfallaþoli í íslensku samfélagi. Í leiðbeiningunum er stuðst við efni og þekkingu sem var til fyrir hjá Almannavörnum en að megninu til er efnið nýtt, þýtt og staðfært úr leiðbeiningum sem Direktoratet for sikkerhet og beredskap í Noregi gaf út fyrir þarlenda stjórnsýslu. Lokið var við gerð leiðbeininganna árið 2021 og þær gefnar út á nýjum vef Almannavarna sem heldur utan um leiðbeiningar og rafræna stjórnsýslu vegna greininga á áhættu og áfallaþoli.
Ráðuneytum er boðið að koma ábendingum á framfæri fyrir útgáfu þessara leiðbeininga fyrir ráðuneyti um gerð greininga á áhættu og áfallaþoli. Þær ábendingar sem berast verða unnar inn í textann fyrir endanlega útgáfu hans.
Öryggi borgaranna er sameiginleg ábyrgð þvert á málefna- og stjórnsýslustig; yfirvöld hafa þannig bæði mikilvægt og erfitt verkefni að glíma við. Mikilvægt er að ráðuneytin séu leiðandi í því að fá undirstofnanir, sveitarfélög og einstaklinga í samfélaginu til að taka ábyrgð á eigin viðbúnaði.
Þeim sem koma að verkinu eru færðar þakkir fyrir mikið og óeigingjarnt starf sem mun nýtast öllum þeim sem koma að vinnu við að tryggja öryggi borgaranna um ókomin ár.
Reykjavík, desember 2021
Sigríður Björk Guðjónsdóttir
Ríkislögreglustjóri
Tilgangur allrar vinnu við að tryggja öryggi samfélagsins og borgaranna er að draga úr líkum á alvarlegum og óæskilegum atvikum, skapa seiglu og takast á við þau atvik sem eiga sér stað þrátt fyrir allt, svo að afleiðingar fyrir samfélagið minnki. Vinna við að tryggja öryggi samfélagsins og borgaranna byggist á þeim verðmætum sem þarf að vernda, viðkvæmni samfélagslegra verkefna, hættum og ógnum sem samfélagið stendur frammi fyrir og getu þess til að koma í veg fyrir og stjórna atburðarásinni. Á Íslandi byggist vinnan við að tryggja öryggi samfélagsins og borgaranna á fjórum grundvallarreglum: sviðsábyrgðar-, samkvæmnis-, grenndar- og samræmingarreglu.
Þessar leiðbeiningar eru fyrsta rit Almannavarna um skipulega vinnu öryggis- og neyðarviðbúnaðar ráðuneyta. Tilgangur leiðbeininganna er að veita ráðgjöf og tillögur um verklag og aðferðir sem ráðuneyti geta notað til að uppfylla kröfur í lögum nr. 82/2008 um almannavarnir, um greiningu áhættu og áfallaþols. Leiðbeiningarnar eru staðfærsla og þýðing Almannavarna á norsku skýrslunni Veileder til samfunnssikkerhetsinstruksen. Dagmar Sigurðardóttir veitti ráðgjöf um staðfæringu að íslensku lagaumhverfi og Hulda Vigdísardóttir sá um yfirferð á málfari.
Leiðbeiningarnar verða uppfærðar eftir þörfum. Einnig er hægt að nýta aðrar leiðbeiningar Almannavarna þar sem farið er dýpra í gerð áhættumats og greiningar á áhættu og áfallaþoli
Leiðbeiningarnar eru mikilvægt verkfæri fyrir ráðuneytin við vinnu við að uppfylla kröfur í lögum um almannavarnir. Þeim er ætlað að skýra hvað felst í hverri kröfu fyrir sig með tilheyrandi athugasemdum og veita ráðleggingar og tillögur um hvernig hægt er að uppfylla þær. Lögð er áhersla á að þær kröfur sem gerðar eru til ráðuneytanna komi fram í lögum. Leiðbeiningarnar eru einungis til þess gerðar að gefa ráð en engar nýjar kröfur eru settar fram.
Ráðleggingarnar eru að hluta til settar fram sem upptalning og að hluta sem ítarlegur leiðbeiningatexti. Þegar kröfur úr lögum eða reglugerðum koma fram í leiðbeiningatextanum, er það tekið skýrt fram, m.a. með því að vísa til laga og reglugerða eftir því sem hægt er.
Vinnuna við að uppfylla kröfur í lögum um almannavarnir verður að laga að hverju ráðuneyti, starfsemi þess og því hvaða áhættur um er að ræða. Vinnan miðast við það umfang sem nauðsynlegt er til að tryggja fullnægjandi eftirfylgni á málefnasviðum ráðuneytisins. Þetta getur þýtt að atriði í leiðbeiningunum eigi mismikið við hjá ólíkum ráðuneytum.
Í 15. gr. almannavarnarlaga nr. 82/2008 segir:
„Einstök ráðuneyti og undirstofnanir þeirra skulu, í samvinnu við ríkislögreglustjóra, kanna áfallaþol þess hluta íslensks samfélags sem fellur undir starfssvið þeirra. Þá skulu einstök ráðuneyti og stofnanir á þeirra vegum, í samvinnu við ríkislögreglustjóra og í samræmi við lög sem um starfssviðið gilda, skipuleggja fyrirhuguð viðbrögð og aðgerðir samkvæmt viðbragðsáætlun þar sem m.a. er fjallað um eftirfarandi þætti:
1. Skipulagningu aðgerða
2. Viðbúnað viðbragðsaðila, m.a. liðsafla, þjálfun liðsafla og útbúnað og stjórnsýsluviðbúnað
3. Samgöngur og fjarskipti
4. Framkvæmd ráðstafana á hættustundu
5. Samhæfingu og stjórn aðgerða viðbragðsaðila og annarra aðila
6. Áfallahjálp og aðstoð við þolendur
7. Hagvarnir, birgðir og neyðarflutninga til og frá landi
Ríkislögreglustjóri skal semja viðbragðsáætlanir varðandi þá hluta íslensks samfélags sem falla ekki undir starfssvið tiltekins ráðuneytis. Viðbragðsáætlanir skulu undirritaðar og staðfestar af réttum yfirvöldum.“
Tilgangur þessa ákvæðis í 15. gr. laga um almannavarnir nr. 82/2008 er að styrkja getu samfélagsins til að koma í veg fyrir neyð og takast á við óæskileg atvik með heildstæðri og samræmdri vinnu við að tryggja öryggi samfélagsins og borgaranna. VI. kafli laganna lýsir kröfum sem gilda um ráðuneytin og ábyrgð þeirra á samfélagslega mikilvægum verkefnum. Ráðuneytin bera ábyrgð á nauðsynlegri samhæfingu á því sviði samfélagslegra verkefna sem þau fara með. Yfirliti yfir helstu ábyrgð ráðuneyta og samfélagslega mikilvæg verkefni er lýst í Forsetaúrskurði um skiptingu stjórnarmálefna milli ráðuneyta í Stjórnarráði Íslands nr. 119/2018.
Lög um almannavarnir leggja áherslu á að vinnan við að tryggja öryggi samfélagsins og borgaranna þurfi að byggja á kerfisbundinni áhættustjórnun[1]. Þau lýsa einnig skýrum kröfum sem ráðuneytin þurfa að uppfylla og hægt er að hafa eftirlit með. Með stefnu stjórnvalda í almannavarna- og öryggismálum, útgáfu þessara leiðbeininga og stofnun nýs sviðs um Almannavarnir hjá ríkislögreglustjóra hefur metnaðarstig vinnu við áhættustýringu málefnasviða verið hækkað og Almannavörnum gert kleift að fylgja betur eftir almannavarnastarfi ríkisvaldsins og sveitarfélaganna. Í 17. gr. laga um almannavarnir er fjallað um afhendingu viðbragðsáætlana, æfingar og endurskoðun:
„Ráðuneyti, undirstofnanir þeirra og sveitarfélög skulu staðfesta viðbragðsáætlanir sínar og senda þær ríkislögreglustjóra.
Þegar viðbragðsáætlun hefur verið staðfest og afhent ríkislögreglustjóra skal hún æfð eftir því sem frekast er kostur. Ríkislögreglustjóri, almannavarnanefndir, viðbragðsaðilar almannavarna, stofnanir ríkis og sveitarfélaga og einkaaðilar sem hafa hlutverki að gegna í skipulagi almannavarna samkvæmt samningi skulu án endurgjalds taka þátt í æfingu viðbragðsáætlunar eftir því sem þurfa þykir. Ágreiningi um skyldu til að taka þátt í æfingu má skjóta til ráðherra. Viðbragðsáætlanir skal endurskoða eins oft og nauðsyn krefst.“
Á ráðherra hvíla almennar eftirlitsskyldur með framkvæmd þeirra málefna er undir hann heyra, á vegum viðkomandi ráðuneytis og annarra stjórnvalda. Af ráðherraábyrgðarlögum nr. 4/1963 og lögum um Stjórnarráð Íslands nr. 115/2011 sést að ábyrgð ráðherra er mjög víðtæk; skipulag stjórnsýslunnar þarf að vera gott og upplýsingar þurfa að berast óhindrað til þess að ráðherra fái innsýn í mikilvæga starfsemi og ákvarðanir.[2]
Þetta kemur fram á eftirfarandi hátt:
• Krafan um að ráðuneyti hafi yfirsýn yfir áhættu og viðkvæmni í sínum málaflokkum er gerð skýr með því að gera kröfur um kerfisbundnar greiningar á áhættu og viðkvæmni.
• Viðbragðsáætlanir þarf að æfa eftir því sem frekast er kostur. Æfingarnar þurfa að vera nægjanlegar til að ráðuneytið geti axlað ábyrgð á viðlagastjórnun sinna málefnasviða.
• Það er skýr krafa um að stefna stjórnvalda í almannavarna- og öryggismálum myndi grunninn að öllu starfi ráðuneyta og undirstofnana þeirra við að tryggja öryggi samfélagsins og borgaranna.
Leiðbeiningarnar veita einnig ráð á eftirfarandi sviðum:
• ráð um eftirfylgni eftir æfingar og atvik
• ráð um yfirsýn ráðuneyta sem bera meginábyrgð á samfélagslega mikilvægum verkefnum, þar á meðal kröfur um stöðu- og ástandsmat
• ráð um hlutverk ríkisstjórnarinnar, ráðuneytanna og almannavarna- og öryggismálaráðs í viðlagastjórnun og í samhæfingar- og stjórnstöð
Eftirlit Almannavarna fer fram samkvæmt eftirlitsáætlun og byggist m.a. á eftirfarandi þáttum:
• Mikilvægi og áhætta skal höfð til hliðsjónar við val á ráðuneyti sem eftirlitið beinist að, val á eftirlitsaðferð og við áherslur á þeim þáttum sem val beinir eftirliti að.
• Hvernig „brot á kröfum“ eru skilgreind, þ.e. skilgreiningar á því hvenær kröfum í leiðbeiningunum er ekki fylgt/fullnægt.
• Meginreglan er sú að eftirlitsskýrslur eru opinberar.
Umfang leiðbeininganna
Lögin og leiðbeiningarnar eiga við um öll ráðuneyti. Umfangið er almannavarnastarf sem snýr að því að tryggja öryggi samfélagsins og borgaranna og nær yfir allar tegundir óæskilegra atvika í samræmi við markmið almannavarna,[3] þar með talin samvinna og stuðningur viðbragsaðila. Leiðbeiningarnar fjalla einnig um viðlagastjórnun og hlutverk ráðuneyta í samhæfingar- og stjórnstöð.
Breytingar á ógnum undanfarin ár hafa gert það að verkum að nauðsynlegt er að efla seiglu og þrautseigju samfélagslega mikilvægra verkefna svo að þau séu betur í stakk búin til að standast áraun.
Við eftirlit með ráðuneytunum samkvæmt almannavarnalögum verður, að því marki sem það á við, leitast við að koma í veg fyrir að sama málefni verði undir eftirliti frá fleiri en einum eftirlitsaðila.
Stafrænt öryggi er ómissandi hluti af almannavarnastarfi og er hluti af umfangi leiðbeininganna. Stafrænt öryggi snýst um að vernda það sem er viðkvæmt sökum tengsla við upplýsinga- og samskiptatækni. Þetta þýðir að meðhöndla verður stafræn mál og atvik sem órjúfanlegan þátt í starfi ráðuneyta í vinnunni við að tryggja öryggi samfélagsins og borgaranna. Ráð sem gefin eru í stefnu ríkisins um net og upplýsingaöryggi með tilheyrandi yfirliti yfir úrbætur og leiðbeiningar, reglur Fjarskiptastofu um upplýsingaöryggi og leiðbeiningar samgöngu- og sveitarstjórnarráðuneytisins ásamt löggjöf um öryggi net- og upplýsingakerfa verða að vera undirstaða þessarar vinnu fyrir ráðuneytin.
Hlutverki ríkislögreglustjóra í umboði dómsmálaráðherra er lýst í 5. og 7. gr. laga um almannavarnir nr. 82/2008:
„Ráðherra er fer með málefni almannaöryggis er æðsti yfirmaður almannavarna í landinu. Hann gefur út reglur um almannavarnastig að fenginni tillögu ríkislögreglustjóra og að höfðu samráði við almannavarna- og öryggismálaráð.
Ríkislögreglustjóri annast málefni almannavarna í umboði ráðherra. Ríkislögreglustjóri tekur ákvörðun um almannavarnastig hverju sinni í samráði við viðkomandi lögreglustjóra ef unnt er og tilkynnir það ráðherra. Heimilt er að lýsa yfir almannavarnaástandi þegar neyðarástand er líklegt, er yfirvofandi eða ríkir eða sambærilegar aðstæður eru fyrir hendi. […]“
„Ríkislögreglustjóri hefur umsjón með að ráðstafanir séu gerðar í samræmi við stefnu stjórnvalda í almannavarna- og öryggismálum.
Ríkislögreglustjóri hefur eftirlit með skipulagi almannavarna á landinu öllu og eftirlit með almannavörnum sveitarfélaga. Hann hefur eftirlit með gerð hættumats í samráði við almannavarnanefndir. Hann tekur þátt í undirbúningi og gerð viðbragðsáætlana ríkis og sveitarfélaga, sbr. VI. kafla laga þessara, og hefur eftirlit með endurskoðun þeirra og samhæfingu. Auk þessa hefur ríkislögreglustjóri eftirlit með gerð viðbragðsáætlana einkaaðila. Hann hefur með höndum eftirlit með samhæfingu viðbragðsaðila og annarra aðila, sbr. 8. gr., og með stjórn aðgerða bæði áður og eftir að hættu ber að garði.
Ríkislögreglustjóri skipuleggur forvarnir og almenningsfræðslu á sviði almannavarna, svo og fræðslu einkaaðila, stjórnvalda og almennings um skipulag almannavarnakerfisins eftir því sem þurfa þykir. Auk þess annast ríkislögreglustjóri þjálfun og fræðslu á sviði almannavarna.
Ríkislögreglustjóri tekur þátt í alþjóðlegu samstarfi stjórnvalda um almannavarnir.“
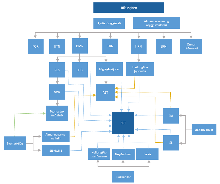
Almannavarnardeild Ríkislögreglustjóra annast málefni almannavarna í umboði dómsmálaráðherra. Almannavarnir gegna lykilhlutverki í samhæfingu, bæði áður og eftir að hættu ber að garði.
Dómsmálaráðherra ber ábyrgð á því að upplýsa ríkisstjórn um stöðu mála í samræmi við skýrslur ríkislögreglustjóra eftir þörfum.
Áskorun Almannavarna, eins og allra samræmingaraðila, er að ná árangri án þess að hafa beint stjórnunarvald yfir öllum þeim aðilum sem þarfnast samhæfingar. Sem samræmingaraðili þurfa Almannavarnir að leitast við að koma á fót samræmdum ramma sem hinir ýmsu aðilar geta tengt við, t.d. sameiginlegum áhættuskilningi, sameiginlegri mynd af áskorunum, sameiginlegum orðaforða, skýringum á „bestu starfsháttunum“ málefnasviðsins, virkri leiðsögn, sameiginlegum vettvöngum og föstum verkferlum fyrir skýrslugjöf. Að auki er mikilvægt að Almannavarnir sem samræmingaraðili sinni því að byggja upp traust hjá þeim sem á að samræma starfsemi hjá. Almannavarnir búa í haginn fyrir leiðsögn og aukna færni á sviði viðbúnaðar, m.a. með því útbúa leiðbeiningar um vinnu ráðuneyta við að tryggja öryggi samfélagsins og borgaranna.
Með eftirliti Almannavarna og söfnun upplýsinga um stöðu öryggis samfélagsins og borgaranna fæst yfirsýn og kerfisbundin framsetning á þekkingu með mismunandi uppruna. Þó svo að einstök ráðuneyti beri ábyrgð á lýsingu eigin ábyrgðarsviðs þurfa Almannavarnir að geta dregið þá þekkingu saman og m.a. gert samanburðarmat á áhættu og viðkvæmni á landsvísu.
Almannavarnir fylgja því eftir að unnið sé heildstætt, kerfisbundið, áhættumiðað og þvert á málefnasvið við að tryggja öryggi borgaranna á landsvísu.
Tengiliðir ráðuneyta og stofnana við ríkislögreglustjóra koma því á framfæri innan síns ráðuneytis að mikilvæg verkefni ráðuneyta er varða almannavarnir nái fram að ganga. Jafnframt hafa þeir umsjón með viðbragðsáætlanagerð ráðuneytisins og stofnana þess, skipulagningu fyrirhugaðra viðbragða og aðgerða til þess að tryggja greiða framkvæmd viðbragðsáætlunar í samræmi við lög sem um starfssviðið gilda. Ríkislögreglustjóri veitir tengiliðum stuðning og aðhald vegna framangreinds til að tryggja samræmda framkvæmd.
Eftir óveðrið sem gekk yfir landið 2019, hafa mikilvægir innviðir verið í brennidepli. Ábyrgð á eftirfylgni á málefnasviðunum skiptist á þau ráðuneyti sem fara með aðalábyrgð. Í skýrslunni Mikilvæg verkefni í samfélaginu hafa Almannavarnir útfært og afmarkað ýmis verkefni samfélagsins með tilheyrandi starfsgetu. Slík afmörkun auðveldar fyrir að gera vinnu markvissari í þeim tilgangi að styrkja getu samfélagslega mikilvægra verkefna í að standast áraun.
Krafa 2.1:
Í 2. gr. almannavarnarlaga nr. 82/2008 segir:
„Ríkið fer með almannavarnir á landinu öllu, hvort heldur sem er á landi, í lofti eða á sjó. Sveitarfélög fara með almannavarnir í héraði, í samvinnu við ríkisvaldið.“
Þetta felur í sér að ráðuneyti þarf að afmarka og lýsa lykilhlutverkum og ábyrgð ráðuneytisins og undirstofnana við að tryggja öryggi samfélagsins og borgaranna, innan þeirra málefnasviða sem það ber ábyrgð á.
Í athugasemdum við 2. gr. almannavarnalaga segir auk þess:
„Við útfærslu á skipulaginu er gert ráð fyrir að eftirfarandi reglur verði lagðar til grundvallar:
1. Sviðsábyrgðarreglan.
Sá aðili sem fer venjulega með stjórn tiltekins sviðs samfélagsins eða
tiltekins svæðis eða umdæmis skal skipuleggja viðbrögð og koma að stjórn
aðgerða þegar hættu ber að garði.
2. Grenndarreglan.
Staðbundin stjórnvöld undirbúa fyrirbyggjandi ráðstafanir og viðbragðsáætlanir.
3. Samkvæmnisreglan.
Yfirvald eða stofnun sér á hættustundu um
björgunarstörf á verksviði sínu.
4. Samræmingarreglan.
Allir viðbragðsaðilar samhæfa störf sín við undirbúning aðgerða vegna
hættuástands þannig að búnaður og mannafli sé nýttur á skilvirkan hátt.“
Lýsingar á hlutverkum, ábyrgðarsviðum og verkefnum eru upphafið að vinnunni við að tryggja öryggi samfélagsins og borgaranna. Landsskipulagsstefna[4] ásamt yfirliti yfir samfélagslega mikilvæg verkefni sem fram koma í skjali Almannavarna Mikilvæg verkefni í samfélaginu er grunnur þessarar lýsingar. Ráðuneyti geta einnig lýst öðrum þáttum sem þau telja mikilvægt að fylgja eftir.
Ráðuneytum er bent á að:
• meta hvort ráðuneyti beri ábyrgð á áhættuþáttum eða öðrum þáttum sem mikilvægt er að fylgja eftir til viðbótar við að fylgja eftir þáttum sem varða samfélagslega mikilvæg verkefni.
• kortleggja þverfagleg málefni (innan málefnasviðs ráðuneytis og þvert á verkefni ráðuneyta) og meta þörf fyrir að skýra hver beri ábyrgð á hvaða þáttum.
• kortleggja lög, reglugerðir, gögn frá Alþingi, samninga o.s.frv. þar sem mælt er fyrir um það hvernig ráðuneyti skipuleggi vinnuna við að tryggja öryggi samfélagsins og borgaranna.
• íhuga að útbúa skjal sem lýsir hlutverkum og ábyrgð ráðuneytis er við koma öryggi samfélagsins og borgaranna.
Nauðsynlegur upphafsstaður vinnu ráðuneytis við að tryggja öryggi samfélagsins og borgaranna er að skýra og lýsa því sem liggur innan ábyrgðarsviðs ráðuneytis með tilliti til almannavarna. Slík lýsing þarf m.a. að byggja á almannavarnalögum, skilgreiningum á hugtökum og áhættustjórnun; sjá kafla 1, Viðauka 1 og Viðauka 2 í þessum leiðbeiningum. Yfirlit yfir samfélagslega mikilvæg verkefni og skjal Almannavarna, Mikilvæg verkefni í samfélaginu, eru nauðsynlegur upphafspunktur fyrir vinnu við að skýra og lýsa hlutverkum og ábyrgðarsviðum. Í skjali Almannavarna eru fjórtán samfélagslega mikilvæg verkefni sundurliðuð í fjörutíu hluta sem kallaðir eru starfsgetur en þar er að finna tilheyrandi skýringar og afmörkun hverrar getu fyrir sig. Hvert ráðuneyti þarf að fara yfir listann yfir þessi samfélagslega mikilvægu verkefni og tilheyrandi starfsgetu og meta:
1. hvort það beri ábyrgð á öllu verkefninu eða aðeins að hluta og eins getu þess til að sinna því.
2. hvað það er sem felst í þeirri ábyrgð.
Öll ráðuneyti hafa skyldur, þó í mismiklum mæli, sem tengjast samfélagslega mikilvægu verkefnunum Stjórnun og neyðarstjórn og UT-öryggi. Til að uppfylla skyldur sem fylgja upplýsingatækniöryggi verða ráðuneytin sérstaklega að fylgja eftir stefnu ríkisins um net- og upplýsingaöryggi.
Til viðbótar við að skýra ábyrgð sína á samfélagslega mikilvægum verkefnum þarf ráðuneyti að hafa skýringu á því hvaða áhættuþáttum ráðuneytið kann að bera ábyrgð á. Útgangspunktur fyrir þá vinnu getur t.d. verið skýrsla Almannavarna, Greining hættusviðsmynda, þar sem fjölda áhættuþátta er lýst: skriðum, smitsjúkdómum, samgönguslysum, hryðjuverkum o.s.frv. Einnig þarf að skoða mat annarra yfirvalda á ógnunum, áhættu og veikleikum. Aðalábyrgð á neyðarviðbúnaði og hættustjórnun innan áhættuþáttar er oft falin einu ráðuneyti en nokkur ráðuneyti geta verið ábyrg fyrir forvörnum á sama þætti. Þetta á einkum við um áhættuþætti sem tengjast náttúruvá og atvikum sem framkvæmd eru af ásetningi.
Einnig þarf að vinna mat á því hvort einhver verkefni eða ákveðnir þættir heyri undir ábyrgðarsvið tiltekins ráðuneytis þó þeir séu ekki tilgreindir í Landsskipulagsstefnu; þ.e. ráðuneyti vinnur mat á þeim verkefnum og þáttum sem það telur mikilvægt að hafa sérstaka eftirfylgni með til þess að tryggja öryggi samfélagsins og borgaranna.
Til að forðast grá svæði í eftirfylgni ábyrgðarþátta þarf ráðuneyti að hafa yfirsýn yfir hvaða þætti þarf að skýra. Þetta á við um skiptingu ábyrgðar innan eigin málefnasviðs og þvert á verkefni ráðuneyta. Í tilvikum þar sem löggjöf nær til eins eða fleiri málefnasviða þurfa ráðuneyti að skýra hvort um er að ræða dreifingu og eftirfylgni með stjórnsýsluábyrgð sem samkomulag er um.
Eins getur verið viðeigandi að ráðuneyti geri mat á allri starfsemi innan síns málefnasviðs og skilgreini hlutverk sitt og viðeigandi stofnana. Á grundvelli slíks mats þurfa ráðuneyti að fara yfir hvaða úrræðum þau hafa yfir að ráða, meta hvort þau dugi og skýra hvort ráðuneyti þurfi að verða sér úti um fleiri úrræði.
Ráðuneyti þarf einnig að hafa yfirsýn yfir kröfur um öryggi samfélagsins og borgaranna og viðbúnað sem mælt er fyrir um og tilgreindur í lögum og reglugerðum sem og kvaðir í samningum, leiðbeiningar og fyrirmæli í þingskjölum o.s.frv.
Það getur verið kostur að lýsa hlutverkum og skyldum ráðuneytis til að tryggja öryggi borgara og viðbúnað í sérstöku skjali sem er endurskoðað reglulega og uppfært eftir þörfum. Skjalið þarf að festa í sessi í stjórnun viðeigandi ráðuneytis.
Krafa 2.2:
Í 15. gr. laga nr. 82/2008 segir:
„Einstök ráðuneyti og undirstofnanir þeirra skulu, í samvinnu við ríkislögreglustjóra, kanna áfallaþol þess hluta íslensks samfélags sem fellur undir starfssvið þeirra.“
Í athugasemd við 15. gr. í frumvarpi laga um almannavarnir segir auk þess:
„Í 1. mgr. er gert ráð fyrir samvinnu ráðuneyta og undirstofnana þeirra og ríkislögreglustjóra varðandi könnun á áfallaþoli íslensks samfélags. Þessi regla byggist, eins og þegar hefur verið gerð grein fyrir, á meginreglunni um sviðsábyrgð – nánar tiltekið að það stjórnvald sem almennt vinnur á tilteknu sviði skuli framkvæma hættumat og skipuleggja viðbrögð við utanaðkomandi hættu.“
Gerð er krafa um að hvert ráðuneyti fyrir sig sýni fram á að það vinni og viðhaldi greiningu á áhættu og áfallaþoli[5] á kerfisbundinn hátt með útgangspunkt í mati á atvikum, hvort sem um er að ræða ásetning eða óviljandi atvik sem geta ógnað ráðuneyti og starfsgetu málefnasviðs og setja líf, heilsu og efnisleg verðmæti í hættu.
Ráðuneyti þarf að taka ábyrgð á því að mat á áhættu og viðkvæmni á málefnasviðinu sé uppfært (þ.m.t. fyrir ráðuneytið). Greiningin getur, þar sem það á við, byggt á greiningum og mati undirstofnana.
Ráðuneytum er ráðlagt að:
• sjá til þess að greining(ar) á áhættu og áfallaþoli nái til þess ábyrgðarsviðs sem skilgreint er af ráðuneyti í samræmi við Kröfu 2.1.
• byggja á greiningum sem unnar eru af undirstofnunum og tengdri starfsemi. Í þessu samhengi þarf að hafa í huga að gefa skýr og samhljóða fyrirmæli um hvað greiningar stofnananna eigi að innihalda, þannig að ráðuneyti geti auðveldlega nýtt niðurstöðurnar.
• afla og meta greiningar frá annarri starfsemi sem geta haft þýðingu fyrir áhættumynd ráðuneytis.
• gera e.t.v. sérstaka greiningu á áhættu og áfallaþoli fyrir eigin starfsemi ráðuneytisins.
• setja heildaráhættumyndina fram í einu skjali.
• festa greiningar í sessi í stjórnun ráðuneytisins og á skrifstofum þess.
Greiningu á áhættu og áfallaþoli þarf þegar áhætta er áhyggjuefni og þar sem sá eða það sem þarf að þola afleiðingar af áhættunni er viðkvæmur. Greining á áhættu og áfallaþoli kortleggur líkur á og afleiðingar af óæskilegum atvikum. Greiningar á áhættu og viðkvæmni eru lykilatriði í áhættustjórnun ráðuneytisins Í greiningu á áhættu og áfallaþoli er skoðað hversu miklar líkur eru á að atvik sem valda skaða gerist og hvaða afleiðingar það hafi. Í greiningunni felst einnig skoðun á hvaða möguleikar eru til að hafa stjórn á skaðanum og hvaða þættir sem og tengsl milli uppruna atviksins, ferils þess og viðtaka eru mikilvægastir. Í greiningunni eru ekki teknar ákvarðanir um hina ýmsu valkosti um hvernig á að stjórna áhættunni. Til þess að hafa stjórn á áhættunni þarf að horfa til efnahagslegra, félagslegra og pólitískra þátta og hagkvæmnisjónarmiða til að taka ákvarðanir um hvernig eigi að stjórna áhættunni. Greining á áhættu og áfallaþoli á ráðuneytisstigi er yfirskipuð en þarf þó að vera nægilega áþreifanleg til að skapa grundvöll til að greina áhættuminnkandi úrbætur. Í Viðauka 2. við þessar leiðbeiningar er að finna líkan fyrir áhættustjórnun en þar eru skrefin Kennsl borin á hættur og Áhættugreining höfð meðtalin í kröfu laganna um greiningu á áhættu og áfallaþoli. Greining ráðuneytisins á áhættu og áfallaþoli og greiningar undirstofnana þess sem tengjast heildarmarkmiðum málefnasviðsins þurfa að byggja á sameiginlegum skilningi á áhættumynd málefnasviðsins og á því hvaða áhættur eru mikilvægastar og hvers vegna sem og hvaða áhættur hægt er að takast á við innan þeirra ramma sem starfseminni eru settir. Auk þess sem horfa þarf til áfallaþols samfélagslega mikilvægra verkefna og þess hvaða áhættu ráðuneytið, viðkomandi stofnun og samfélagið getur sætt sig við.
Nauðsynlegt er að greiningunum á áhættu og áfallaþoli sé fylgt eftir með áhættumati og áhættustjórnun. Þetta er útfært í Kröfu 2.3.
Hvaða kröfur eru gerðar?
Greining ráðuneytis á áhættu og áfallaþoli þarf að taka útgangspunkt í þeim stefnum sem liggja fyrir: stefnu stjórnvalda í almannavarna- og öryggismálum, landsskipulagsstefnu og undirgögnum hennar, öðrum stefnumótandi skjölum um áhættu, ógnir og viðkvæmni ásamt fleiri leiðbeinandi skjölum, t.d. Greining hættusviðsmynda (Almannavarnir, 2021) og Mikilvæg verkefni í samfélaginu (Almannavarnir, 2021). Til viðbótar við stefnu stjórnvalda í almannavarna- og öryggismálum og landskipulagsstefnu er eðlilegt að byggja á greiningum sem gerðar eru af undirstofnunum og/eða tengdri starfsemi, þegar slíkar eru fyrir hendi, og öðrum greiningum samfélagsins sem geta skipt máli fyrir ábyrgðarsvið ráðuneytisins. Greining á áhættu og áfallaþoli fyrir Reykjavíkurborg getur t.d. verið viðeigandi fyrir ráðuneytin þar sem hún lýsir áhættuþáttum sem geta haft áhrif á starfsemi ráðuneytisins og stofnana í höfuðborginni.
Greiningin þarf að ná til þess sem ráðuneytið hefur skilgreint sem sitt ábyrgðarsvið vegna vinnunnar við að tryggja öryggi borgaranna og viðbúnað, sjá Kröfu 2.1, og þarf bæði að ná til ásetningsverka og óviljandi atvika. Þetta þarf líka að geta falið í sér krísur sem varða öryggisstefnu Íslands, og hernaðraðgerðir sbr. 1. gr. laga um almannavarnir nr. 82/2008 og þá ábyrgð sem ráðuneytið og tilheyrandi málefnasvið hefur um það að uppfylla eigin þarfir og mögulega styðja við herafla bandamanna.
Lög um almannavarnir nr. 82/2008 gera ekki kröfu um að notuð sé sérstök skilgreining á hugtakinu áhætta eða að sérstök aðferð sé notuð til að greina áhættu og viðkvæmni. Sú aðferð við áhættugreiningu sem lýst er í ISO 31000: 2018 er almenn og hana er hægt að nota í ýmsu samhengi. Til eru sértækari staðlar fyrir áhættugreiningu sem taka á mismunandi hátt á mati á líkindum og viðkvæmni, t.d. NS 5814 og NS 5832.
Sérstaklega þegar um atvik af ásetningi er að ræða getur verið flókið að gera líkindamat sem byggir á tíðni atvika en slíkt mat verður samt oft óbeint innifalið í greiningum.[6] Hvað sem því líður er mikilvægt að matið sé unnið á grundvelli þekkingar og að það sé sýnilegt hvernig líklegar ógnir og sviðsmyndir eru notaðar, til þess að greiningin verði raunsæ, kerfisbundin og hægt sé að sannprófa hana.
Greiningar á áhættu og viðkvæmni fela venjulega í sér mat á eftirfarandi þáttum:
• líkur; þ.e. hve líklegt er að atvik eigi sér stað
• afleiðingar; þ.e. hverjar afleiðingar atviks geta orðið fyrir samfélagsleg verðmæti og starfsgetu
• veikleikar; þ.e. hvaða veikleikar í kerfum geta stuðlað að því að atvik geti átt sér stað og að það hafi alvarlegar afleiðingar
• óvissa; þ.e. hversu góð þekking liggur að baki greiningunni og hve viðkvæm niðurstaðan er fyrir litlum breytingum miðað við þær forsendur sem gefnar eru
Gerð er krafa um kerfisbundna nálgun og viðeigandi skjölun. Greiningin þarf að vera skráð, yfirfarin reglulega og uppfærð eftir þörfum. Tíðni uppfærslu er m.a. hægt að meta út frá þróun í áhættuaðstæðum og/eða þekkingu innan málefnasviðs ráðuneytis.
Yfirlit byggt á einni eða fleiri greiningum á áhættu og viðkvæmni
Ráðuneyti getur sjálft útbúið eða tekið þátt í gerð einnar eða fleiri greininga á áhættu- og viðkvæmni sem taka til allrar ábyrgðar tiltekins málefnasviðs. Kosturinn við að útbúa eina greiningu sem fylgir einni sérstakri aðferð er að auðveldara verður að bera saman áhættu á mismunandi atvikum og fagsviðum. Ef ráðuneyti velur lausn þar sem gerðar eru fleiri greiningar getur verið gagnlegt að útbúa sérstakt skjal þar sem heildaráhættumyndin sem ráðuneytið þarf að hafa yfirsýn yfir er sett fram og þar sem mat á hvaða áhættuþættir krefjast frekari eftirfylgni er lagt.
Það getur verið gott að útbúa greiningu á áhættu og áfallaþoli á eigin starfsemi ráðuneytis sem er aðskilin frá heildargreiningu á málaefnasviði ráðuneytisins, þar sem þau atriði sem einblínt er á og sjónarhorn á greininguna eru mjög ólík. Sú fyrrnefnda metur afleiðingar fyrir starfsgetu ráðuneytisins (ef bilun eða brestir verða í byggingum, aflgjafa, UT-kerfi o.s.frv.) en heildargreining á málefnasviði ráðuneytisins metur hins vegar afleiðingar ytri atvika á almenning og samfélagið.
Greiningarferlið
Reynslan hefur sýnt að sjálft ferlið við að gera greininguna hjálpar til við að efla skilning á áhættu í ráðuneytinu. Greiningar á áhættu- og viðkvæmni sem ráðuneytið gerir þurfa að fela í sér undirstofnanir og/eða tengda starfsemi og vera festar í sessi í skipulagi og stjórnun. Með slíku verklagi geta greiningar stuðlað að sameiginlegum skilningi á heildaráhættumynd og lagt grunn að forgangsröðun.
Krafa 2.3:
Í almennri umfjöllun í II. kafla frumvarps til almannavarnalaga[7] um nýmæli frumvarpsins segir:
„Aukin krafa verði gerð um að tilgreindir aðilar semji viðbragðsáætlanir, afhendi þær til ríkislögreglustjóra og æfi síðan samkvæmt þeim. Lagðar verði mun ríkari skyldur á ríkisstofnanir, sveitarfélög og í einstökum tilvikum einkaaðila um gerð viðbragðsáætlana eða þróun öryggisráðstafana. Þannig verði meiri líkur á því að almannavarnakerfið sé reiðubúið á hættustundu og að viðbrögð séu betur skilgreind þegar aðgerða er þörf.“
Samkvæmt kröfum í lögum nr. 123/2015 um opinber fjármál 20. gr.:
„Hver ráðherra setur fram stefnu fyrir þau málefnasvið og málaflokka sem hann ber ábyrgð á til eigi skemmri tíma en fimm ára. Í stefnunni skal lýsa áherslum og markmiðum, þ.m.t. gæða- og þjónustumarkmiðum, um fyrirkomulag, þróun og umbætur á þeirri starfsemi sem fellur undir viðkomandi málefnasvið. Í stefnunni skal gerð grein fyrir hvernig markmiðum verði náð, ábyrgðarskiptingu, tímasetningum, nýtingu fjármuna og áherslum við innkaup. Þá skal gerð grein fyrir fyrirhuguðum lagabreytingum. Stefna fyrir málefnasvið skal vera heildstæð og í samræmi við þau fjárhæðamörk sem fram koma í gildandi fjármálaáætlun.“
Í þeim tilvikum þar sem ábyrgðarsvið tveggja eða fleiri ráðherra skarast þurfa þau í samráði að móta stefnu með hliðsjón af þeim stjórnarmálefnum sem heyra undir þau.
Gerð er krafa um að hvert ráðuneyti fyrir sig geti sýnt fram á að það stuðli að úrbótum sem draga úr líkum á og afleiðingum af óæskilegum atvikum á eigin málefnasviði.
Á grundvelli greiningar á áhættu og mats á úrbótum þurfa ráðuneyti að meta, ákveða og hrinda í framkvæmd úrbótum þannig að viðkvæmni og veikleikar minnki innan alls málefnasviðsins. Þetta er til að ná sem mestu þoli og þrautseigju í samfélagslega mikilvægum verkefnum og að skipulag og stjórnun innan einstaka ráðuneytis, undirstofnana og tengdrar starfsemi sé undirbúin undir að takast á við mismunandi gerðir af neyð.
Ráðuneytum er ráðlagt að:
• ákveða hvaða áhættuaðstæður ráðuneyti er tilbúið að samþykkja.
• fella úrbætur inn í venjubundið ferli ráðuneytis er varðar skipulag, fjárhagsáætlun og forgangsröðun.
• fylgja úrbótum eftir (innan ráðuneytis og innan málaefnasviðs).
Greiningarnar á áhættu og áfallaþoli eru grundvöllur fyrir framkvæmd úrbóta sem geta dregið úr líkum á eða afleiðingum af óæskilegum atvikum og krísum á málefnasviði ráðuneytis. Samt sem áður getur samfélagið aldrei orðið áhættulaust. Með áhættumati ætti ráðuneyti að leitast við að ákveða hvaða áhættur það getur samþykkt, hverjar það er ekki tilbúið að samþykkja og hvaða áhættum er e.t.v. hægt að gera eitthvað í. Þetta felur meðal annars í sér að meta hvort hægt sé að forðast áhættu, ávinning og kostnað úrbóta og að bera ólíka samfélagslega hagsmuni saman, t.d. með því að gera upp á milli öryggissjónarmiða og óskar um opið samfélagið. Það getur verið viðeigandi að bera mikilvæg mál sem tengjast samþykki á áhættu á landsvísu undir ríkisstjórn og e.t.v. Alþingi.
Áhættuminnkandi úrbætur (aðrar en tafarlausar úrbætur) sem ákveðið hefur verið að hrinda í framkvæmd þarf að fella með viðeigandi hætti inn í venjuleg verkferli fyrir skipulag og forgangsröðun tiltekins ráðuneytis. Þær úrbætur sem ráðuneyti kýs að halda áfram með þarf að framkvæma innan hæfilegs tíma og fella inn í stjórnarskjöl (svo sem viðskiptaáætlanir, erindisbréf og fjárhagsáætlunarskjöl). Mat og framkvæmd sértækra aðgerða er oft hjá undirstofnunum, byggt á staðbundnum, faglegum og/eða rekstrarlegum aðstæðum (sbr. einnig grenndarregluna). Ráðuneytið tryggir að framkvæmd aðgerðanna sé fylgt eftir með stöðu- og árangursmati ráðuneytisins og í eftirfylgni með stjórnun stofnananna í samræmi við lög um opinber fjármál nr. 123/2015.
Nauðsynlegar umbætur á sviði almannavarna í kjölfar skoðunar á áhættum og áfallaþoli innan hvers málefnasviðs þurfa að vera hluti af stefnumótun ráðherra skv. 20. gr. laga um opinber fjármál nr. 123/2015. Í stefnunni skal lýsa áherslum og markmiðum, þ.m.t. gæða- og þjónustumarkmiðum, áherslum og markmiðum um fyrirkomulag og þróun og umbótum á þeirri starfsemi sem fellur undir viðkomandi málefnasvið.
Hér verður líka að meta jafnóðum hvort og þá hvenær upplýsa eigi ríkisstjórn og e.t.v. Alþingi.
Krafa 2.4:
Í 2. málsl. 1. mgr. 15. gr. almannavarnalaga nr. 82/2008 segir:
„[…] Þá skulu einstök ráðuneyti og stofnanir á þeirra vegum, í samvinnu við ríkislögreglustjóra og í samræmi við lög sem um starfssviðið gilda, skipuleggja fyrirhuguð viðbrögð og aðgerðir samkvæmt viðbragðsáætlun þar sem m.a. er fjallað um eftirfarandi þætti: […]
2. Viðbúnað viðbragðsaðila, m.a. liðsafla, þjálfun liðsafla og útbúnað og stjórnsýsluviðbúnað.“
Í 1. gr. almannavarnalaga kemur einnig fram að markmið almannavarna er að gera ráðstafanir til að koma í veg fyrir og takmarka hættu.
Æskilegt er að ráðuneyti lýsi því hvernig úrbótum og viðbúnaði er ætlað að draga úr líkum á og takast á við afleiðingar af óæskilegum atvikum á eigin málefnasviði.
Ráðuneytum er ráðlagt að:
• afla sér þekkingar sem getur sagt til um að hve miklu leyti úrbætur geti haft tilætluð áhrif og leitt til þeirrar áhættuminnkunar sem ætlunin er að ná fram.
Ráðuneytin þurfa að lýsa því að hve miklu leyti ólíkar úrbætur henta til að draga úr líkum á og/eða afleiðingum af þeim atvikum sem tiltekið ráðuneyti hefur axlað ábyrgð á. Þetta er hægt að gera í tengslum við útfærslu á greiningum á áhættu og áfallaþoli, eða í sérstöku ferli eftir að greiningin hefur verið gerð.
Eftir að úrbætur hafa verið gerðar þarf tiltekið ráðuneyti að leggja mat á hvort þær hafi dregið úr áhættu.
Viðeigandi eftirlitsspurningar eru:
• Hafa úrbæturnar stuðlað að því að draga úr líkum á að atvik geti átt sér stað?
• Eru þær hindranir sem settar hafa verið upp nægilega árangursríkar?
• Er þörf á breytingum og aðlögunum eða hugsanlega frekari úrbótum?
Krafa 2.5:
Í ákvæði 2. mgr. 1. gr. laga nr. 82/2008 segir:
„Markmið almannavarna er að undirbúa, skipuleggja og framkvæma ráðstafanir sem miða að því að koma í veg fyrir og takmarka, eftir því sem unnt er, að almenningur verði fyrir líkams- eða heilsutjóni, eða umhverfi eða eignir verði fyrir tjóni, af völdum náttúruhamfara eða af mannavöldum, farsótta eða hernaðaraðgerða eða af öðrum ástæðum og veita líkn í nauð og aðstoð vegna tjóns sem hugsanlega kann að verða eða hefur orðið.“
Hvert og eitt ráðuneyti þarf í ljósi þessa að sýna fram á að það setji markmið fyrir vinnu við að tryggja öryggi samfélagsins og borgaranna vegna eigin málefnasviðs.
Markmið, forgangsröðun og ráðstafanir þurfa jafnframt að koma fram í fjárlagatillögum ráðuneytisins, erindisbréfum og /eða öðrum tilmælum, eftir því sem við á. Æskilegt er að eftirfylgni taki m.a. mið af þeim úrræðum sem sett eru fram í lögum um opinber fjármál nr. 123/2015 .
Á grundvelli yfirstjórnunar og eftirlitsskyldna sinna bera ráðuneyti ábyrgð á að undirstofnanir og önnur starfsemi, t.d. sem heyrir undir málefnasvið þess, standi vörð um öryggi samfélagsins og borgaranna á kerfisbundinn hátt, þar með talið að forgangsröðun og markmið séu skilgreind.
Ráðuneytum er ráðlagt að:
• kortleggja markmið tiltekins ráðuneytis er varðar öryggi samfélagsins og borgaranna.
• fylgja eftir markmiðum, árangri og forgangsröðun með stjórnun stofnana og annarrar starfsemi sem heyrir undir málefnasvið þess; hugsanlega fella inn í fyrirmæli kröfur um viðbúnað, frammistöðu, starfsgetu og virkni, o.s.frv.
• meta viðeigandi aðgerðir gagnvart aðilum innan málefnasviðs þar, þar með talið sjálfstæðum stofnunum.
Markmið fyrir vinnu sem miðar að öryggi samfélagsins og borgaranna
Í leiðbeiningunum kemur fram að ráðuneyti þurfi að setja sér markmið fyrir vinnu sem miðar að öryggi samfélagsins og borgaranna en það er t.d. hægt að gera með því að greina markmið sem ráðuneyti hefur þegar sett fram um öryggi samfélagsins og borgaranna og e.t.v. með því að skilgreina ný markmið, byggð á þeirri þörf á að draga úr áhættu. Lykilatriðið er að markmiðin nái yfir allt ábyrgðarsvið ráðuneytisins (sbr. Kröfu 2.1 þar sem lykilhlutverkum og ábyrgðarsviðum er lýst).
Mikilvægt er að viðhalda eða vernda samfélagslega mikilvæg verkefni eða þjónustu út frá því sjónarmiði að tryggja öryggi samfélagsins og borgaranna og móta þarf markmið um sem besta samfellu í starfsemi þeirra verkefna.
Eftirfylgni markmiða með stjórnun starfsemi og stofnana
Vinnan við að tryggja öryggi samfélagsins og borgaranna er órjúfanlegur hluti af markmiðum ráðuneytis og árangursstjórnunarstarfi þess. Ráðuneyti þarf að sjá til þess að tilsett markmið og kröfur um árangur náist. Koma þarf í veg fyrir frávik og tryggja að þau séu uppgötvuð og leiðrétt, eins og þörf þykir.[8]
Undirstofnanir
Til þess að ráðuneyti hafi nægar upplýsingar til stjórnunar og traustan grundvöll fyrir ákvarðanir er varða öryggi samfélagsins og borgaranna, þurfa leiðbeiningar þess efnis að koma skýrt fram í fyrirmælum, erindisbréfum eða samsvarandi gögnum til undirstofnana sem fylgja þarf eftir á samráðsfundum ráðuneytis og stofnana. Markmið og eftirfylgni með niðurstöðum vegna almannavarnastarfs þarf einnig að vera samþætt í heildarstarfsemi hvers ráðuneytis og fyrir einstakar skrifstofur þess. Mat undirstofnana og greining á áhættu og áfallaþoli þurfa einnig að vera hluti af þeim upplýsingum sem ráðuneyti nýtir við stjórnun.
Kröfur sem gerðar eru til undirstofnana sem til dæmis tengjast starfsgetu vegna viðlagastjórnunar, viðbúnaðarstigs, frammistöðu og samfellu í verkefnum sem stofnunin ber ábyrgð á, þurfa að koma skýrt fram og það getur til dæmis verið hagkvæmt að hafa þetta í fyrirmælum.
Aðrir aðilar á málefnasviðinu
Ábyrgð á málaflokknum nær einnig til aðila eins og sveitarfélaga, einkafyrirtækja og sjálfboðaliðasamtaka innan tiltekins málaefnasviðs sem ráðuneytið ber ábyrgð á. Ráðuneytið hefur venjulega ekki beina stjórnun yfir þessum aðilum og sveitarfélög eru sjálfstæð stjórnsýslustig sem lúta lýðræðislega kosinni stjórn. Engu að síður getur ráðuneytið sem hefur heildarábyrgðina gert væntingar sýnilegar, fylgt eftir og veitt nauðsynlegar leiðbeiningar sem tengjast viðkomandi fagsviði til annarra aðila á málefnasviðinu.
Þar sem ráðuneyti skortir beina stjórnun getur það engu að síður notað ýmis konar aðferðir til að hafa áhrif á og fylgja eftir starfi sem miðar að því að tryggja viðbúnað og öryggi samfélagsins og borgaranna, s.s. löggjöf (lög og reglugerðir með tilheyrandi eftirliti eða samningum), fjárhagslegar leiðir (t.d. eyrnamerktir styrkir) og fræðsla (t.d. leiðbeiningar, miðlun þekkingar, rannsókna- og þróunarverkefni). Ráðuneyti getur einnig komið á fót samstarfsklösum eða sérstökum ráðum eða nefndum.
Þegar kemur að sveitarfélögunum þarf að vega og meta sjónarmið sem segja til um stjórnun ríkisins sem og sjónarmið um sjálfstæði sveitarfélaga. Þessi sjónarmið geta komið til skoðunar ef upp kemur neyðarástand í sveitarfélagi (s.s. af völdum náttúruhamfara).[9]
Krafa 2.6:
Í 1. og 5. tl. í 15. gr. laga nr. 82/2008 gr. segir:
„[…] Þá skulu einstök ráðuneyti og stofnanir á þeirra vegum, í samvinnu við ríkislögreglustjóra og í samræmi við lög sem um starfssviðið gilda, skipuleggja fyrirhuguð viðbrögð og aðgerðir samkvæmt viðbragðsáætlun þar sem m.a. er fjallað um eftirfarandi þætti:
1 Skipulagningu aðgerða. […]
5 Samhæfingu og stjórn aðgerða viðbragðsaðila og annarra aðila. […]“
Æskilegt er að hvert ráðuneyti fyrir sig geti sýnt fram á að það samhæfi eigið starf við forvarnir, viðbúnað og viðlagastjórn við önnur ráðuneyti.
Öll ráðuneyti bera sjálfstætt ábyrgð á að hafa samband við önnur ráðuneyti eins og þurfa þykir til að tryggja að vinnan sé vel samræmd, sbr. umfjöllun um samræmingarregluna í tengslum við 2. gr. laganna.
Ráðuneytum er ráðlagt að:
• kortleggja hvaða ábyrgðarsvið liggja að og e.t.v. skarast við þeirra málefnasvið, samanber Kröfu 2.1.
• skýra hvort og hugsanlega hvernig ráðuneyti getur lagt sitt af mörkum til áhættustýringar, innan sem utan eigin málaflokka.
• greina þætti sem eru undir öðrum atriðum komnir (t.d. rafmagni og netsambandi) og gefa til kynna þörf fyrir samræmdar forvarnir, skipulagningu og viðbúnað.
• útbúa sameiginlegar úrbóta- og viðbúnaðaráætlanir, þar á meðal samskiptastefnu með öðrum ráðuneytum, eftir því sem við á.
• æfa samstarf þvert á mörk málefnasviða ráðuneytis, málaflokka og stjórnsýslustig, sbr. 17. gr. almannavarnalaga nr. 82/2008.
Áhættustýring krefst samræmdra aðgerða þvert á málaflokka og málefnasvið. Ekki er hægt að takast á við áskoranir innan eins málaflokks eða á einu stjórnsýslustigi. Nauðsynlegt er að samhæfing og samvinna ríki, þvert á málefnasvið og á milli þeirra yfirvalda sem fara með tiltekinn málaflokk og annarra aðila í héraði, hjá ríki og í sveitarfélögum. Þetta á við um alla almannavarnakeðjuna; forvarnir, viðbúnað og neyðarstjórnun. Skilgreining hlutverka og ábyrgðar er lykilatriði í þessu samhengi, sbr. Kröfu 2.1. Þörf fyrir samstarf við önnur ráðuneyti og málaflokka getur m.a. vaknað þegar aðilar deila ábyrgð á samfélagslegu verkefni eða þegar samtakamátt þarf til að koma í veg fyrir óæskileg atvik innan málefnasviðs eða á ákveðnu landssvæði.
Þegar um forvarnir er að ræða, geta aðstæður sem varða ábyrgð verið sérlega flóknar en með góðri samvinnu og góðri skilgreiningu á því hver ber ábyrgð, er hægt að ná árangursríkri samhæfingu. Forvarnir gegn hryðjuverkum eða skotárásum í skólum eru dæmi um svið þar sem nokkur ráðuneyti, svið og stjórnsýslustig eiga í hlut. Að sama skapi eru varnir gegn skriðum dæmi um náttúruvá sem hægt er að koma í veg fyrir með ráðstöfunum á sviðum nokkurra ráðuneyta; með landsskipulagsstefnu, aðal- og deiliskipulagi vegna húsbygginga, vali á vegstæðum o.s.frv.
Þörf fyrir samvinnu og samræmingu getur einnig sprottið af því að þjónusta og starfsemi í mismunandi ráðuneytum og málefnasviðum er háð hver annarri; t.d. ræðst geta til að greiða almannatryggingar og bætur af því að greiðslukerfi virki. Mikilvægt er að ráðuneyti viti hvers konar viðkvæmni getur falist í því að vera háð annarri starfsgetu og að ráðuneyti skýri, í samstarfi við önnur ráðuneyti, með hvaða hætti hægt sé að takast á við mögulega bresti eða bilun innan verksviðs tiltekins ráðuneytis; t.d. getur það krafist samvinnu um áætlanir og úrbætur.
Órjúfanlegur þáttur í skipulagi almannavarna er að hafa ákveðið kerfi fyrir móttöku og veitingu aðstoðar milli landa þegar nauðsyn ber til vegna almannavarnaástands. Þetta varðar bæði samvinnu borgaralegra stofnana og samvinnu hernaðar- og varnarmálastofnana, þvert á landamæri þegar almannavarnaástand skapast.
Til þess að geta með markvissum hætti nýtt það liðsinni, þjónustu og búnað sem boðið er upp á þvert á landamæri, þarf hvert ráðuneyti að skoða með hvaða hætti slík aðstoð getur nýst á þeirra málefnasviðum og tiltaka í viðbragðsáætlun hver annast hvað og undirbýr. Einnig þarf að skoða hvernig Ísland getur veitt aðstoð skv. milliríkja- og fjölþjóðlegum samningum þegar vá steðjar að erlendis.
Dómsmálaráðuneytið sem fagráðuneyti gegnir lykilhlutverki er varðar samstarf við erlend ríki og Evrópusambandið á sviði almannavarna. Samkvæmt 4. mgr. 7. gr. almannavarnalaga nr. 82/2008 tekur Ríkislögreglustjóri þátt í alþjóðlegu samstarfi stjórnvalda um almannavarnir. Utanríkisráðuneytið hefur einnig mikilvægu hlutverki að gegna sem tengiliður við erlend hermálayfirvöld sem eru til aðstoðar skv. milliríkja- og fjölþjóðasamningum þegar almannavarnaástand skapast á Íslandi. Hér á landi eru eðli málsins samkvæmt aðeins borgaraleg yfirvöld sem sinna samstarfi bæði við erlend hermála- og borgaraleg yfirvöld á sviði almannavarna. Ríkislögreglustjóri og Landhelgisgæslan sinna verkefnum á sviði varnarmála samkvæmt samningi við utanríkisráðuneytið en eru á sama tíma borgaraleg stjórnvöld sem starfa undir dómsmálaráðuneytinu. Þessir aðilar þurfa að stilla saman strengi þegar kemur að móttöku erlends hjálparliðs og útbúa áætlun um framlag Íslands vegna ástæðna sem kalla á viðbrögð almannavarna. Önnur ráðuneyti geta óskað eftir aðstoð erlendis frá, með liðsinni frá dómsmálaráðuneyti eða utanríkisráðuneyti, eftir því sem við á. Sé um leit og björgun að ræða, fer samstarf fram í gegnum samskipti milli lögregluyfirvalda í hverju landi og björgunarstjórnstöð Landhelgisgæslunnar (JRCC-Ísland)[10].
Samræmingarreglan segir til um að hvert og eitt ráðuneyti beri sjálfstæða ábyrgð á frumkvæði að samstarfi. Ráðuneyti þurfa ekki aðeins að einbeita sér að eigin þörfum og hverju þau eru háð, heldur þurfa þau einnig að vera meðvituð um hvernig ráðuneyti geta stuðlað að því að draga úr áhættu þvert á mörk málefnasviða.
Þekking á störfum annarra ráðuneyta er forsenda fyrir samræmdri vinnu og mælt er með því að ráðuneyti hafi frumkvæði að fundum og deili upplýsingum og annarri starfsemi, svo sem greiningum á áhættu og áfallaþoli, viðbúnaðaráætlunum, upplýsingastefnu og e.t.v. sameiginlegum leiðbeiningum fyrir undirstofnanir. Það getur einnig þjónað tilgangi að vera með sameiginlegan viðbúnað og halda sameiginlegar æfingar. Einnig þarf að tryggja samræmingu á stjórnsýslustigum undir ráðuneytisstigi, samanber grenndarregluna.
Krafa 2.7:
Æskilegt er að hvert ráðuneyti fyrir sig geti axlað ábyrgð á viðlagastjórnun eigin málefnasviðs. Einnig er ætlast til þess að ráðuneyti sé fært um að taka að sér hlutverk leiðandi ráðuneytis í viðlagastjórn og geti stutt við stjórnendur í öðrum ráðuneytum; sjá einnig 5. kafla. Ráðuneyti þurfa að geta tekist á hendur viðlagastjórnun við atvik í, eða með afleiðingar fyrir eigin málefnasvið. Að auki þurfa ráðuneyti að meta hvaða aðstæður geta komið upp þar sem þeim verður falið leiðtogahlutverk og gera, eftir því sem við á, ráðstafanir til að geta gegnt því hlutverki. Skilgreina þarf einstaklinga með hlutverk í neyðarstjórn ráðuneytis, þ.m.t. staðgengla, og ábyrgð og verkefnum þarf að lýsa og æfa.
Ráðuneytum er ráðlagt að:
• sjá til þess að forsendur séu fyrir hendi til að ráðuneyti geti sinnt hlutverki sínu í tengslum við viðlagastjórnun ráðherra og samráð innan ríkisstjórnarinnar, í öðrum ráðuneytum eða eigin málefnasviða, t.d. áætlanir, verklag og æfingar.
• sjá til þess að ráðuneyti geti tekið að sér hlutverk sem leiðandi ráðuneyti ef nauðsyn krefur.
• tryggja að aðilar á viðeigandi málefnasviði hafi nauðsynlegar heimildir til að geta sinnt bráðum atvikum.
Viðlagastjórnun á stjórnsýslustigi ráðuneyta[11]
Þegar tekist er á við neyð og óæskileg atvik þarf færni í samhæfingu á viðeigandi málefnasviði og á milli ráðuneyta sem og framkvæmdir ráðstafana sem krefjast ákvörðunar á vettvangi ráðuneyta og ríkisstjórnar. Í þessu felst m.a. að ráðuneyti geti:
• tekið á móti og sent frá sér tilkynningar, innanhúss og utan.
• sótt til sín ástandsskýrslur frá viðeigandi starfsemi.
• samræmt upplýsingar til yfirvalda.
Þá getur einnig verið þörf fyrir að ráðuneyti komi með rökstuðning til að skýra pólitískar ákvarðanir, annist samskipti við fjölmiðla og borgara og samræmi vinnu sína við önnur ráðuneyti; sérstaklega það ráðuneyti sem leiðir viðlagastjórnina.
Mikilvægt er að ráðuneyti sjái til þess að forsendur til að geta séð um hugsanleg hlutverk og verkefni í tengslum við viðlagastjórnun séu fyrir hendi. Kröfum um áætlanir og æfingar er lýst í Kröfu 2.7.1 og Kröfu 2.7.2. Að auki verður ráðuneyti að sjá til þess að það hafi starfsfólk með næga hæfni, húsnæði til að geta sinnt viðlagastjórnun, samskiptatæki (einnig fyrir verndaðar upplýsingar) og fleira, t.d. varaafl, ef þess er þörf.
Það þarf að vera skýrt af hálfu ráðuneytis að viðbragðsaðilar hafi nauðsynleg völd til að takast á við bráðan vanda þar sem hætta er á líf- eða heilsutjóni eða miklu verðmætatapi.
Í samræmi við grenndarregluna gildir sú meginregla að unnið sé úr alvarlegum atvikum hjá stofnunum og/eða í sveitarfélögunum. Engu að síður getur þurft að bregðast við í ráðuneyti með því að safna, vinna úr og samræma upplýsingar og leggja sitt af mörkum við krísusamskipti.
Ráðuneyti þurfa að vera meðvituð um að atvikum getur undið fram á mismunandi hátt. Alvarleg og óæskileg atvik geta hent skyndilega, alvarleiki getur stigmagnast smám saman og óvænt eða um getur verið að ræða fyrirséð atvik sem tími vinnst til að búa sig undir. Slys og sumar tegundir náttúruvár gerast skyndilega og eru óútreiknanlegar en slík tilvik krefjast tafarlauss viðbragðs. Því þarf að taka tillit til þess að atvik geta stigmagnast og tekið nýja stefnu. Oft getur verið betra að virkja aðferðir viðlagastjórnunar snemma í ferlinu og draga síðan mögulega úr eftir því sem betri yfirsýn næst yfir aðstæður og þróun.
Krafa 2.7.1:
Gerð er krafa um að hvert ráðuneyti fyrir sig geti sýnt fram á að það þrói og viðhaldi skipulagi til að takast á við óæskileg atvik. Skipulagið þarf að lágmarki að innihalda umgjörð og skilyrði fyrir skipulag, krísusamskipti, verklag við viðvörun og samræmingu við önnur ráðuneyti. Skipulag til að viðhalda samfelldum rekstri og viðbragðsáætlun ráðuneytisins í samræmi við 15. gr. laga nr. 82/2008 þarf einnig að liggja fyrir.
Ráðuneytum er ráðlagt að:
• skilgreina hlutverk, verkefni og vald í viðlagastjórnun.
• skilgreina verklag til að tryggja góð samskipti við neyð innan ráðuneytis og utan.
• skýra hver ber ábyrgð á tilkynningum, hver þarf að fá tilkynningu í neyð og hvernig þær tilkynningar fara fram.
• skilgreina hvaða verkefnum ráðuneytis þarf að vera hægt að viðhalda á hverjum tíma og gera áætlanir út frá því.
• tryggja að forsendur séu fyrir hendi til að geta hrint ráðstöfunum í staðfestum viðbragðsáætlunum í framkvæmd.
Samkvæmt leiðbeiningunum þarf skipulag ráðuneytis a.m.k. að innihalda umgjörð og skilyrði fyrir:
• skipulag
• krísusamskipti
• verklag við tilkynningar og boðun
• samhæfing við önnur ráðuneyti
• áætlanir um samfellda starfsemi
• viðbragðsáætlun ráðuneytis
Skipulag
Viðbúnaðaráætlun skilgreinir hvernig ráðuneyti er ætlað að takast á við neyð. Hægt er að stofna neyðarskipulagsheild sem samanstendur af neyðarstjórn og starfsfólki í neyðarstarfshóp eða styrktarhóp. Í áætluninni þarf að lýsa því hverjir og hvaða störf felast í neyðarstjórnuninni, hvaða störf geta verið hluti af neyðarstarfshópnum og tengsl neyðarstarfshópsins við daglegt skipurit. Ef styrktarhópur er valinn sem skipulagsform í viðbúnaðaráætluninni þarf að lýsa skiptingu ábyrgðar innan hans.
Krísusamskipti[12]
Í viðbúnaðaráætluninni þarf að vera áætlun um krísusamskipti en hún verður að:
• skýra hlutverk starfsmanna og ábyrgð þeirra.
• fela í sér verklag til að tryggja að samskipti séu góð innan ráðuneytis.
• skapa grundvöll fyrir trúverðugar og viðeigandi upplýsingar og samskipti við almenning og fjölmiðla.
• lýsa því hvernig nota eigi samfélagsmiðla til að styðja við stjórnun samskipta og til upplýsingamiðlunar.
Verklag við tilkynningar og boðun
Viðbúnaðaráætlunin þarf að hafa yfirlit yfir það hverjir hafa heimild til að hrinda í framkvæmd tilkynningum og boðun, hverjum á að tilkynna og lýsingu á verklagi vegna tilkynninga. Mikilvægt er að allir viti hvernig nafnalistar virka og að til séu verklagsreglur um hvernig þeir eru uppfærðir.
Samhæfing við önnur ráðuneyti
Til að samhæfa starf í viðbúnaði og viðlagastjórnun við önnur ráðuneyti er kostur ef ráðuneyti hefur innsýn í skipulag undirstofnana sinna og öfugt og að skipulagið sé samræmt að því marki sem þörf þykir.
Samkvæmt leiðbeiningunum eru einnig kröfur um að gerðar séu áætlanir um samfellda starfsemi og staðfestar viðbragðsáætlanir ráðuneyta.
Áætlanir um samfellda starfsemi
Viðbúnaðaráætlun ráðuneytis verður að taka mið af þörfum til að viðhalda mikilvægustu verkefnum tiltekins ráðuneytis, einnig við ýmis atvik eiga sér stað eða við rekstrartruflanir og í neyð. Því er nauðsynlegt fyrir ráðuneyti að skilgreina hvaða verkefni þetta eru og annað hvort tilgreina þau í viðbúnaðaráætluninni eða í sérstakri áætlun um samfellda starfsemi. Hæfni til að viðhalda viðlagastjórnun í verkefnum ráðuneytis og þrautseigju þeirra verkefna þarf að vera hluti af slíkri áætlun. Að auki geta önnur verkefni ráðuneytisins einnig þurft að vera með í áætlun um samfellda starfsemi.
Viðbragðsáætlun ráðuneytis
Viðbragðsáætlun ráðuneytis þarf að taka mið af þeim þörfum sem geta komið upp í aðstæðum þar sem almannavarnakerfið er notað. Framkvæmd í samhæfingar- og stjórnstöð gerir ráð fyrir getu til samskipta, og þá einnig með verndaðar upplýsingar. Til viðbótar við þessa samskiptahæfni þarf starfsfólk að hafa hlotið sérstaka þjálfun í samskiptum en það getur þýtt að gera þurfi áætlanir um hvernig best sé að koma upplýsingum til viðtakenda sem ekki hafa getu til að eiga samskipti um verndaðar upplýsingar. Í lögum um almannavarnir er krafa um að öll ráðuneyti geri viðbragðsáætlanir.
Ráðuneyti þurfa líka að íhuga hvort áætlanir eigi einnig að fela í sér:
• sértækar aðgerðaáætlanir vegna ákveðinna atvika sem og undiráætlanir fyrir sérstakar aðstæður þar sem ráðuneyti getur þurft að gegna ákveðnu hlutverki.
• viðeigandi sniðmát og verklag, t.d. fyrir mat á atvikum.
• viðeigandi leiðbeiningar, reglugerðir og lagaheimildir.
Skipulagið í heild sinni, þar með taldir nafnalistar, þarf að vera aðgengilegt (til dæmis geymt í aðgerðagrunni) og allir sem geta átt von á því að fá hlutverk í neyðarstjórn þurfa að þekkja til þeirra. Utanaðkomandi aðilar sem ráðuneyti er háð í neyðarástandi þurfa einnig að vera með í verklagi vegna tilkynninga.
Áætlunum ráðuneytis þarf að viðhalda reglulega og eftir þörfum. Mikilvægt er að koma á verklagsreglum fyrir uppfærslu og endurskoðun. Ábyrgð á uppfærslu, þ.e. hvort og hvenær hennar er þörf, þarf að vera formleg. Áætlanir þurfa að vera staðfestar af stjórnendum en eftir hverja endurskoðun þarf að dagsetja áætlanir og stjórnendur þurfa að samþykkja þær.
Krafa 2.7.2:
Æskilegt er að hvert ráðuneyti fyrir sig geti sýnt fram á að það haldi markvissar æfingar á tilteknu málefnasviði og á milli ráðuneyta. Ráðuneyti þarf að vera með æfingaáætlun þar sem tilgangur, tímasetningar og eðli æfingar er tilgreindur. Stjórnendur og aðrir í tilteknu ráðuneyti sem hafa hlutverk í viðlagastjórnun verða að hljóta þjálfun í sínum hlutverkum.
Ekki eru gerðar kröfur um ákveðinn fjölda æfinga en markmið þeirra verða þó að vera skýr. Eins verður að útbúa æfingaáætlun þar sem tilgangur, tímasetning, yfirlit yfir aðila sem hljóta þjálfun og eðli æfingar kemur fram. Æfingastarfsemi ráðuneytis þarf að vera nægileg til að það geti axlað ábyrgð og tekist á við neyðarástand á eigin málefnasviði og sinnt sínu hlutverki við neyðarástand á öðrum málefnasviðum auk þess sem það verður að geta tekist á hendur hlutverk leiðandi ráðuneytis í viðlagastjórnun.
Gert er ráð fyrir því að ráðuneyti taki sjálft þátt í eða eigi frumkvæði að því að skipuleggja æfingar út frá þeim hættusviðsmyndum sem áhættugreiningar sýna að skipti mestu máli. Þjálfa þarf stjórnendur og lykilstarfsmenn í ráðuneyti. Ráðuneyti þarf einnig að leggja sitt af mörkum til markvissrar þjálfunar í undirstofnunum sem og á málefnasviðinu almennt, þegar mögulegt er.
Ráðuneytum er ráðlagt að:
• skipuleggja æfingastarfsemi út frá greiningum á áhættu og áfallaþoli.
• hafa frumkvæði að og taka þátt í æfingum sem miða að því að efla samstarf við undirstofnanir og önnur ráðuneyti.
• einbeita sér að verkefnum sem stjórnsýslustigið þarf að takast á við þegar óæskileg atvik gerast.
• æfa verklag, hlutverk leiðandi ráðuneytis og samspil innan ráðuneytis í neyðarástandi.
Markviss þjálfun
Ein forsenda þess að ráðuneyti geti viðhaldið og þróað hæfni sína til viðbúnaðar er að neyðarskipulagsheild sé þjálfuð markvisst og reglulega. Æfingar ráðuneytis þurfa að byggjast á sviðsmynd eða atriðum sem greind eru í greiningum á áhættu og áfallaþoli og nær yfir allar tegundir óæskilegra atvika. Æfingar með undirstofnunum og öðrum aðilum á tilteknu málefnasviði eru gagnlegar fyrir ráðuneyti. Að auki þurfa ráðuneyti að æfa sín á milli og verða því að taka þátt í æfingum sem miða að því að prófa samhæfingu og samvinnu þvert á mörk málefnasviða eða til að skýra tengingu við ábyrgðarsvið annarra ráðuneyta þar sem fleiri ráðuneyti fara með ábyrgð á sama málefnasviði. . Í Viðauka 3 er yfirlit yfir helstu gerðir æfinga sem notaðar eru til að æfa viðbrögð við vá og hvað einkennir mismunandi gerðir æfinga.
Þjálfa þarf stjórnendur ráðuneytis og lykilstarfsmenn í neyðarskipulagsheild
Mikilvægt er að æfa skilning á hlutverkum og ábyrgð. Þeir sem taka þátt í æfingum þurfa að sjá um þau verkefni sem þeir hafa eða geta fengið á meðan á atviki stendur. Einnig þarf að þjálfa staðgengla í verkefnum sem þeim eru falin þegar stjórnendur eru ekki viðlátnir. Mikilvægt er að einbeita sér að þeim verkefnum og hlutverkum sem stjórnsýslustigið þarf að takast á við þegar óæskilegt atvik eiga sér stað. Stjórnendur ráðuneytis hafa mjög mikilvægt hlutverk í viðlagastjórnun og því er mikilvægt að þau séu æfð reglulega. Með stjórnun ráðuneytis er bæði átt við ráðherra og embættismenn. Ráðuneyti þarf að æfa samspil hinna mismunandi hluta í eigin neyðarskipulagsheild.
Ráðuneyti þarf að hafa æfingaáætlun
Æfingaáætlun þarf að fela í sér umfjöllun um heildarmarkmið starfseminnar fyrir æfingarnar, annað hvort fyrir árið eða fyrir nokkur ár. Áætlunin þarf að veita yfirlit yfir allar æfingar sem fyrirhugaðar eru á tímabilinu, með lýsingu á tilgangi, tíma og fyrirkomulagi æfinga. Langtímaáætlun er tæki til að öðlast yfirsýn yfir eigin æfingastarfsemi, skapa tengsl milli hinna ýmsu æfinga og sýna hvernig þær byggja hver á annarri til að ná heildarmarkmiðinu um að auka öryggi samfélagsins og borgaranna sem og viðbúnað.
Tilgangur
Æfingaáætlun verður að lýsa tilgangi æfingar en mikilvægt er að greina á milli tilgangs og markmiða með æfingu. Tilgangur æfingar lýsir af hverju ráðuneyti þarf að æfa sig en það gæti til dæmis verið til að auka samhæfingu milli aðila, stjórnsýslustiga eða til að prófa nýja samskiptaáætlun. Markmið æfingar þurfa að lýsa því sem ráðuneyti vill ná fram með æfingunni en þau eru notuð sem matsforsendur æfingarinnar. Þegar æfingarmarkmið eru mótuð er því gott að hafa í huga að þau séu sérstök, mælanleg, samþykkt (e. accept), raunhæf og tímabundin (sbr. enska hugtakið SMART). Við þátttöku í æfingum milli ráðuneyta þarf sérhvert ráðuneyti að þróa sín eigin æfingamarkmið auk þess að þróa heildarmarkmið með æfingu.
Aðgerðir og sérsvið
Áætlun þarf að skýra hverja í ráðuneytinu á að þjálfa (skipulagsleg tengsl og verkefni).
Hægt er að skilja á milli tveggja tegunda af hæfni (starfsgetu) sem ráðuneyti þarf að æfa:
• Verklag og verkefni í áætlunum: Allir sem hafa hlutverk þegar óæskileg atvik eiga sér stað þurfa að fá tækifæri til að æfa sig í því hlutverki, þ.m.t. samspil við önnur hlutverk í ráðuneyti og utanaðkomandi aðila. Ráðuneyti þarf reglulega að framkvæma æfingar þar sem stærri hlutar neyðarskipulagsheildar og/eða lykilstarfsmanna ráðuneytisins taka þátt; þ.e.a.s. æfing sem nær til þátttakenda á mismunandi stjórnunarþrepum innan ráðuneytis og frá fagskrifstofum.
• Viðeigandi viðfangsefni og sviðsmyndir á málefnasviði: Þau málefni og sviðsmyndir sem mestu máli skipta að æfa þarf að velja út frá þeim greiningum á áhættu og áfallaþoli sem gerðar hafa verið á tilteknu málefnasviði.
Tímasetningar æfinga
Í æfingaáætlun þarf að koma fram tímasetning hverrar æfingar fyrir sig. Gera þarf áætlun sem skiptist í áfanga: áætlanagerð, framkvæmd, mat og eftirfylgni. Tíminn sem fer í að skipuleggja æfingu getur verið mjög mismunandi, frá nokkrum dögum upp í nokkra mánuði en hægt er að skipuleggja æfingar nokkur ár fram í tímann, hvort sem um er að ræða alþjóðlegar æfingar eða æfingar sem eingöngu íslenskir þátttakendur taka þátt í.
Fyrirkomulag æfinga
Fyrirkomulag æfinga þarf að vera hluti af æfingaáætlun. Tegund æfingar stjórnast af tilgangi, fjölda starfsemi eða aðila og einstaklinga sem á að þjálfa, tiltækum tíma og fjárhagsáætlun. Þar sem það þykir við hæfi, er mögulegt er að sameina mismunandi form æfinga til að fá fullan ávinning af æfingu. Fjögur meginform æfinga eru: æfing í fullri stærð, hlutverka, virkni-og borðæfingar. Mikilvægt er að nægum tíma og fjármagni sé varið til mats og eftirfylgni.
Krafa 2.8:
Gerð er krafa um að hvert ráðuneyti fyrir sig geti sýnt fram á að það meti æfingar og atvik og sjái til þess að niðurstöðum og lærdómspunktum sé fylgt eftir með mati og framkvæmdaáætlun sem staðfest er af stjórnendum. Eftirfylgni með æfingum og atvikum er ekki lokið fyrr en öllum liðum í framkvæmdaáætlun hefur verið fylgt eftir á fullnægjandi hátt.
Krafan tengist stefnu stjórnvalda í almannavarna- og öryggismálum en þar er talað um að mikilvægt sé að vinna eftir viðurkenndum aðferðum í áhættustýringu.
Úrbætur og lærdómspunktar eftir æfingar og atvik þurfa að koma til framkvæmda svo að einstaklingar læri af reynslunni og hún gagnist viðeigandi starfsemi. Þetta krefst m.a. þess að æfingar og eftirfylgni æfinga og atvika fái næga athygli hjá stjórnendum. Krafa um að draga lærdóm af mati eftir æfingar er raungerð í framkvæmdaáætlun. Framkvæmdaáætlunin þarf að innihalda áætlun um hvernig mismunandi mati er fylgt eftir, af hverjum og hvaða tímafrestir eru gefnir. Framkvæmdaáætlunin þarf að fá umfjöllun hjá og vera samþykkt af stjórnendum.
Ráðuneytum er ráðlagt að:
• auðvelda stöðugt lærdómsferli með góðri lærdómsmenningu og kerfisbundinni starfsemi sem snýr að því að læra af atvikum og æfingum.
• útbúa verklag fyrir mat í ráðuneyti og hugsanlega í undirstofnunum líka sem gefur m.a. frekari leiðbeiningar um hvaða atvik þurfi að meta.
• meta að hve miklu leyti markmiðum æfingar hefur verið náð.
• skilgreina skýr viðmið við mat á atvikum.
• fylgja eftir úrbótum með stöðuskýrslum þar til stjórnendur ákveða að hægt sé að ljúka eftirfylgni.
Til að skapa breytingar og umbætur er nauðsynlegt að ráðuneyti auðveldi þróun góðrar lærdómsmenningar og kerfa til að nýta reynslu. Góð lærdómsmenning gerir ráð fyrir að starfsmenn hafi eða öðlist viðeigandi hæfni og fái tækifæri til að þróa hana. Eins er gert ráð fyrir að starfsmenn geti mótað reynslu sína í opnu og öruggu umhverfi sem myndar grunn að því að skapa sameiginlegan skilning í starfseminni. Með því að gera lærdóm hluta af kerfum, stefnum og verklagi er honum gert hærra undir höfði í skipulagi og menningu.
Mat á æfingum og atvikum
Leiðbeiningarnar gera kröfu um að æfingar og atvik séu metin. Mat miðar að því að greina lærdómsatriði til að gera samfélagið betur í stakk búið til að koma í veg fyrir og takast á við áskoranir framtíðarinnar. Ef mat á að hafa tilætluð áhrif þarf matsvinnan sjálf að vera af miklum gæðum en á sama tíma þarf að leggja áherslu á að fylgja eftir lærdómsatriðum með framkvæmd úrbóta.
Kröfurnar þarf að útfæra að því marki sem nauðsynlegt er til að ná fullnægjandi eftirfylgni. Lykillinn er að æfingar og atvik sem hægt er að draga lærdóm af séu metin og notuð á virkan hátt til að læra af þeim á kerfisbundna vegu. Markmiðið er að búa til þekkingu sem getur legið til grundvallar úrbótum sem draga úr áhættu.
Ráðuneyti þarf að leggja mat á allar æfingar sem það tekur þátt í. Ef um er að ræða æfingar með fleiri aðilum, þarf ráðuneyti oft einnig að leggja fram gögn til heildarmats á æfingu.
Ráðuneyti þarf að meta atvik þegar eitt eða fleiri eftirfarandi skilyrða eiga við:
• Atvik hefur haft afleiðingar sem ráðuneytið telur óviðunandi.
• Atvik hefur leitt til umtalsverðra áskorana í ráðuneyti eða á málefnasviði.
• Aðstæður er varða tiltekið atvik eða meðhöndlun þess benda til þess að lærdómsatriðum sem áður hafa verið skilgreind hafi ekki verið fylgt nægilega eftir.
• Jákvæðir eða neikvæðir þættir er varða tiltekið atvik eða meðhöndlun þess benda til þess að mat geti gefið nýja og mikilvæga þekkingu á áhættuminnkandi aðgerðum (s.s. forvarnir, viðbúnaður og meðhöndlun).
Ráðuneyti þarf að skoða hvort það þurfi að búa til innri verklagsreglur sem einnig geta gilt fyrir undirstofnanir um slíkt mat. Til þess er hægt að nýta atriði sem nefnd eru hér að framan á kerfisbundinn hátt og útbúa dæmi um atvik sem á að meta. Atvik þurfa ekki að vera sérstaklega umfangsmikil eða alvarleg til að hægt sé að læra af þeim. Ráðuneyti geta einnig haft hag af því að leggja mat á minni háttar atvik og atvik með jákvæðri útkomu. Slíkt mat getur m.a. veitt yfirlit yfir hvaða úrbætur, bæði í forvörnum og stjórnun, hafa gert gagn og hverjar þeirra ætti því að halda áfram með eða efla. Þetta getur einnig stuðlað að stöðugra lærdómsferli. Að auki getur verið gagnlegt að skoða hugsanlega framvindu atviks, þar sem það getur veitt dýrmætar upplýsingar fyrir yfirlit ráðuneytis á áhættu og viðkvæmni.
Gerðar eru kröfur um eftirfylgni með niðurstöðum frá atvikum og æfingum á sviði almannavarna í rekstri ríkisins. Fyrir ráðuneyti gildir að kröfur þess efnis eru innifaldar í leiðbeiningunum en fyrirtæki í ríkiseigu þurfa að fella kröfur inn í viðeigandi stjórnunargögn. Kröfurnar þarf að aðlaga að starfseminni, áhættuaðstæðum og stærð og útfæra að því marki sem nauðsynlegt er fyrir fullnægjandi eftirfylgni.
Matsviðmið og ábyrgð
Við mat á æfingum þarf fyrst og fremst að meta að hve miklu leyti æfingarmarkmiðunum hefur verið náð. Að því marki sem unnt er, þarf að skilgreina mælikvarða eða vísa sem gefa upplýsingar um hvað telst sem góður árangur. Erfitt er að meta æfingu sem hefur ekki skýr markmið. Það getur líka verið gagnlegt að útbúa mat á fyrirkomulagi og skipulagi æfingar, bæði áður og eftir að hún er haldin.
Allir viðkomandi aðilar þurfa að meta æfingu innan síns ábyrgðarsviðs og leggja sitt af mörkum við mat, þvert á mörk málefnasviða og stjórnsýslustiga. Fyrirkomulag mats á atvikum fer eftir ábyrgð ráðuneytis á tilteknu sviði. Mat þarf að fara fram innanhúss, eftir því sem unnt er, því lærdómur er einnig dreginn fram með virkri þátttöku í matsferlinu. Þetta þýðir að aðilar sem höfðu, eða hefðu átt að hafa, hlutverk í að hindra eða stjórna tilteknu atviki, þurfa að taka þátt í matinu. Matsviðmið þurfa að vera skilgreind sem hluti af verkefnalýsingu æfingar eða við upphaf matsins. Ekki er verið að leita að sökudólgum út frá lærdómsgildi, heldur þarf í staðinn að hafa víðtæka nálgun á orsakasamhengi.
Ráðuneytin geta einnig falið eigin undirstofnun eða öðrum utanaðkomandi aðila að leggja mat á atvikið í stærra samhengi. Því almennari og kerfisbundnari sem viðfangsefni matsins eru því mikilvægara er að ráðuneytið gegni virku hlutverki. Matsskýrslur þurfa að innihalda skýrar en ekki of nákvæmar ráðleggingar um úrbætur. Niðurstöðum og lærdómsatriðum þarf að fylgja eftir með framkvæmdaáætlun sem staðfest er af stjórnendum.
Framkvæmdaáætlun
Mat á úrbótum þarf að fela í sér eftirfarandi þætti: áhættuminnkandi áhrif úrbóta, kostnað, raunhæfar tímaáætlanir og hugsanlegar jákvæðar og neikvæðar afleiðingar.
Mikilvægt er að skýrt sé hver ber ábyrgð á úrbótum. Stjórnendur þurfa einnig að ákveða hvernig framkvæmdaáætluninni verður fylgt eftir. Eftir stór atvik getur eftirfylgni einkennst af mikilli fjölmiðlaumfjöllun og væntingum um skjót viðbrögð og úrbætur. Það er mikilvægt að ráðuneytið, auk þess að takast á við slíkan utanaðkomandi þrýsting, nái að halda fókus á langtíma og kerfislægum lærdómi og að þeir aðilar sem hafa mikilvæg hlutverk í framkvæmdinni til langs tíma litið taki virkan þátt.
Eftirfylgni eftir æfingar og atvik telst ekki lokið fyrr en öllum punktum í framkvæmdaáætluninni hefur verið fylgt eftir með fullnægjandi hætti. Framkvæmdaáætluninni þarf að fylgja eftir með sérstökum stöðuskýrslum til stjórnenda með tilgreindum tímamörkum þar til ákvörðun stjórnenda (yfirstjórnar eða framkvæmdastjórnar) um að hægt sé að ljúka eftirfylgni liggur fyrir.
Upplýsingar til Almannavarna
Almannavarnir halda yfirlit yfir árlega æfingastarfsemi á landsvísu á grundvelli upplýsinga frá ráðuneytunum. Almannavarnir fylgja alvarlegum atvikum á málefnasviðunum eftir. Ráðuneytin þurfa því að upplýsa Almannavarnir um allar æfingar og atvik sem metin hafa verið, í samræmi við ákvæði í leiðbeiningunum, og gera grein fyrir því hvernig lærdómspunktum hefur verið fylgt eftir, þegar óskað er eftir þessum upplýsingum.
Krafa 2.9:
Æskilegt er að hvert ráðuneyti viðhafi nauðsynlet samráð við áætlanagerð og breytingar á löggjöf sem varða öryggi samfélagsins og borgaranna við dómsmálaráðuneytið og / eða önnur ráðuneyti og stofnanir eftir því sem við á.
Ráðuneytum er ráðlagt að:
• bjóða dómsmálaráðuneytinu að taka þátt í starfi þar sem það þykir við hæfi af samhæfingarástæðum.
• hafa (samráð við) dómsmálaráðuneytið.
Jafnvel þó að málefnasvið dómsmálaráðuneytisins sé ekki beint snert, þarf engu að síður að leggja mat á hverju sinni hvort æskilegt sé að hafa samráð við dómsmálaráðuneytið ef málið varðar samfélagslegt öryggi. Þetta getur t.d. verið í tengslum við löggjöf og regluverk. Æskilegt er að þátttaka dómsmálaráðuneytisins eigi sér stað eins snemma og mögulegt er í ferlinu.
Krafa 2.10:
Gerð er krafa um að hvert ráðuneyti fyrir sig geti sýnt fram á að það stuðli að þekkingarmiðuðu starfi, rannsóknum og þróun innan tiltekins málefnasviðs.
Öll ráðuneyti þurfa að taka ábyrgð á að vinna sem miðar að öryggi samfélagsins og borgaranna innan þeirra ábyrgðarsviða sé þekkingarmiðuð, þ.m.t. að fjármagna rannsóknir, þróun og greiningu.
Ráðuneytum er ráðlagt að:
• afla sér upplýsinga um þær rannsóknir og þróunarstörf sem eru í gangi og nýta þá þekkingu sem verður til í því starfi.
• kortleggja þarfir fyrir rannsóknir og þróun á sviði almannavarna og fella þær inn í stefnu tilheyrandi ráðuneytis og áætlanir á sviði rannsókna og þróunar.
Í áhættustjórnun, eins og svo víða, er lykillinn að aukinni þekkingu í gegnum samstarf við háskólasamfélagið og vísindamenn. Hvert ráðuneyti þarf að axla ábyrgð á sínu málefnasviði á að meta þörf fyrir þekkingu, panta og fjármagna, fylgja eftir og nota rannsóknir.[13] Rannsóknirnar geta til dæmis tengst áhættu- og viðkvæmni, vinnuaðferðum, þörf fyrir samvinnu, mismunandi gerðum rannsókna og mati á aðgerðum.
Ráðuneyti þarf að hafa yfirsýn yfir rannsóknir og annað
þróunarstarf til að efla þekkingu er varðar öryggi samfélagsins og borgaranna á
málefnasviðinu.
Í VI. kafla í lögum um almannavarnir er lýsing á sérstökum kröfum sem gilda um þau ráðuneyti sem bera ábyrgð á samfélagslega mikilvægum verkefnum og ábyrgð þeirra á verkefnum sem eru mikilvæg fyrir öryggi samfélagsins og borgaranna.
Ákveðin samsvörun er á milli þessara samfélagslega mikilvægu verkefna og þess sem vísað er til sem „mikilvægra innviða“ í Stefnu í almannavarna- og öryggismálum ríkisins fyrir árin 2015-2017. Þrír þættir eru nauðsynlegir til að bera kennsl á mikilvæg verkefni:
• öryggishagsmunir á landsvísu
• upptalning á mikilvægum verkefnum sem liggur fyrir í Stefnu í almannavarna- og öryggismálum ríkisins fyrir árin 2015-2017
• gagnagrunnur átakshóps um úrbætur á innviðum sem ríkisstjórnin skipaði í kjölfar óveðursins 2019[14]
Samfélagslega mikilvæg verkefni eru útfærð nánar í skjali Almannavarna Mikilvæg verkefni í samfélaginu (Almannavarnir 2021). Í því skjali eru fjórtán verkefni sundurliðuð í fjörutíu hluta sem kallaðir eru starfsgetur (virkni) sem verður að vera hægt að viðhalda á hverjum tíma. Í skýrslunni er yfirlit yfir ábyrgð ráðuneyta á samfélagslega mikilvægum verkefnum. Það ráðuneyti sem ber aðalábyrgð á málefnasviði ætti að hafa Mikilvæg verkefni í samfélaginu sem útgangspunkt þegar það metur hvaða þjónustu í samfélaginu eigi að fella undir ábyrgðina og hvaða tilgangi sérstök eftirfylgni með samfélagslega mikilvægum verkefnum á að þjóna.
Ráðuneyti sem ber aðalábyrgð á samfélagslega mikilvægum verkefnum ber sérstaka ábyrgð á góðri samhæfingu innan þeirra. Sú ábyrgð felst m.a. í því að hafa yfirsýn, eiga frumkvæði og, ef nauðsyn krefur, beita þrýstingi. Þörfin fyrir samhæfingu getur verið mjög breytileg á milli þessara samfélagslegu verkefna og innan þeirra. Þau verkefni sem ráðuneytið sem ber aðalábyrgð yfir bæta við en koma ekki í stað ábyrgðar sem sérhverju ráðuneyti er falið í samræmi við 2. kafla þessara leiðbeininga. Val á leiðandi ráðuneyti fer ekki eftir því hvort ráðuneyti fari með aðalábyrgð á samfélagslega mikilvægu verkefni, sbr. 5. kafla þessara leiðbeininga.
Vinnan við að tryggja öryggi samfélagsins og borgaranna og viðbúnað innan samfélagslega mikilvægra verkefna getur náð lengra en sú starfsgeta sem getið er til um í skýrslu Almannavarna, Mikilvæg verkefni í samfélaginu (Almannavarnir, 2021). Ráðuneytið sem ber aðalábyrgð í samstarfi við önnur ráðuneyti tekur afstöðu til þessa og bætir því við í sitt starf, ef það á við.
Samhæfing þvert á málefnasvið ráðuneyta krefst virkrar þátttöku þeirra sem á að samhæfa. Traust er mikilvæg forsenda þess að ráðuneyti sem ber aðalábyrgð nái árangri í hlutverki sínu. Mælt er með því að ráðuneyti komi á fót tengslaneti og tengiliðafundakerfum innan samfélaglega mikilvægra verkefna eftir þörfum. Ráðuneyti sem ekki fara með heildarstjórn en eru ábyrg fyrir hluta af samfélagslega mikilvægu verkefni, þurfa að stuðla að því að þessi samhæfing eigi sér stað.
Þessar leiðbeiningar Almannavarna gera kröfur til þeirra ráðuneyta sem bera aðalábyrgð á samfélagslega mikilvægum verkefnum; sjá Kröfu 3.1 – 3.7.
Krafa 3.1:
Í kröfum í lögum nr. 82/2008 VI. kafla, 15. gr. segir:
„Einstök ráðuneyti og undirstofnanir þeirra skulu […] kanna áfallaþol þess hluta íslensks samfélags sem fellur undir starfssvið þeirra […].“
Ráðuneyti þarf að sjá til þess að innan síns málefnasviðs séu greiningar á áhættu og áfallaþoli gerðar og að þeim sé viðhaldið fyrir þau samfélagslega mikilvægu verkefni sem ráðuneytið ber ábyrgð á.
Ekki er gerð nánari grein fyrir kröfunni.
Ráðuneytum er ráðlagt að:
• kortleggja hvað liggur fyrir af greiningum á áhættu og áfallaþoli vegna samfélagslega mikilvægra verkefna sem tiltekið ráðuneyti ber aðalábyrgð á og meta hvort þær dugi.
• eiga frumkvæði að því að útbúa greiningar á áhættu og áfallaþoli fyrir samfélagslega mikilvæg verkefni innan eigin málefnasviðs, ef þörf krefur og sjá til þess að sambærilegar greiningar séu framkvæmdar innan þeirra hluta verkefnisins sem falla e.t.v. undir ábyrgð annarra ráðuneyta.
• tryggja að nauðsynlegu samstarfi verði komið á við önnur ráðuneyti sem eiga hlut að máli til að tryggja ferli með góðri þátttöku allra mikilvægra hagsmunaaðila.
Greining á áhættu og áfallaþoli fyrir samfélagslega mikilvæg verkefni hafa þann megin tilgangi að borin séu kennsl á áhættu og viðkvæmni sem geta leitt til bresta eða bilunar í samfélagslegum verkefnum. Viðkvæmni getur tengst atriðum í uppbyggingu mismunandi kerfa og hvernig þau eru háð hvert öðru. Viðkvæmni getur einnig tengst bilun eða brestum í hindrunum sem eiga að koma í veg fyrir að óæskilegt atvik geti átt sér stað og vanhæfni til að takast á við brottfall á inntaksþáttum sem samfélagslega verkefnið er háð, svo sem orku, fjarskiptum, vinnuafli o.fl. Aukinn flutningur gagna á stafrænt form hefur haft í för með sér breytingu á áhættumynd samfélagsins. Stafrænir innviðir og kerfi verða sífellt flóknari, umfangsmeiri og samþættari. Kerfin eru háð hvert öðru og viðkvæmni liggur þvert á ábyrgðarsvið málefna, svið og þjóðir sem getur verið krefjandi að hafa yfirsýn yfir. Það er mikilvægt að þau ráðuneyti sem bera ábyrgð á samfélagslega mikilvægum verkefnum séu meðvituð um hversu háð samfélagið er bæði stafrænni og annarri þjónustu og kerfum og meti stöðugt áhættuminnkandi ráðstafanir.
Ráðuneytum er ráðlagt að kortleggja það sem er í boði vegna áhættu- og viðkvæmnigreininga fyrir þau samfélagslega mikilvæg verkefni sem tiltekið ráðuneyti hefur aðalábyrgð á og meta hvort hvað dugi m.t.t. gæða og nauðsynlegrar, þverfaglegrar nálgunar.
Greiningar sem eru í samræmi við Kröfu 3.1 munu í sumum tilvikum skarast að hluta til við greiningar sem gerðar eru í ráðuneytum, samanber Kröfu 2.2. Hér skiptir því máli að greining veiti tilteknu ráðuneyti sem ber aðalábyrgðina nægar upplýsingar til að uppfylla aðrar kröfur í 3.kafla. Til að ná því þarf tiltekið ráðuneytið að tryggja nauðsynlegt samstarf við önnur ráðuneyti sem málið varðar og þátttöku allra mikilvægra hagsmunaaðila. Með þeim hætti getur greiningin tekið til allra þátta við að tryggja öryggi samfélagsins og borgaranna sem varða samfélagslega mikilvæga verkefnið.
Ef engar viðeigandi og hentugar greiningar á áhættu og áfallaþoli eru til á sviðinu eða þær eru ófullnægjandi í þessum tilgangi, er nauðsynlegt að ráðuneyti hafi frumkvæði að því að greiningar séu unnar. Þó engin krafa sé að hafa greiningu í einu skjali fyrir alla þætti er varða tiltekið samfélagslega mikilvægt verkefni, þarf ráðuneyti að sjá til þess að öll skilyrði sem skipta máli og varða áhættu- og viðkvæmni innan og/eða á milli hinna ólíku hluta samfélagslega mikilvæga verkefnisins séu metin.
Krafa 3.2:
Ráðuneyti þurfa að hafa yfirlit yfir ástand sem tengist viðkvæmni fyrir þau málefnasvið sem ráðuneytið ber ábyrgð á og útbúa stöðu- og ástandsmat fyrir þau.
Ráðuneytum er ráðlagt að:
• lýsa áhættu og viðkvæmni í stöðu- og ástandsmati, þ.e. hvaða stefnum, markmiðum og úrbótum hefur verið komið á til að draga úr áhættu og viðkvæmni og hversu langt framkvæmdir úrbótanna eru komnar auk þess að varpa ljósi á mögulegar úrbætur og viðbótarráðstafanir.
• að kortleggja núverandi uppsprettur þekkingar.
• að afla nauðsynlegra upplýsinga og bæta við upplýsingum sem lýsa árangri.
• að koma á góðum verkferlum fyrir samráð, t.d. nota vinnuhópa og tengslanet með þátttöku ráðuneyta og hugsanlega stofnana.
Yfirsýn ráðuneyta yfir áhættu og viðkvæmni er grunnur að stöðu- og ástandsmati. Matið þarf að lýsa getu samfélagsins til að viðhalda hinum ýmsu hlutum tiltekins samfélagslega mikilvægs verkefnis við mismunandi gerðir álags og ná yfir allt verkefnið þvert á starfsgetu, svið og ráðuneyti.
Í stefnu stjórnvalda í almannavarna- og öryggismálum kemur fram að „við árslok 2023 skal könnun á áfallaþoli lokið hjá þeim aðilum sem ábyrgð bera á mikilvægum/ómissandi innviðum.“
Mat á stöðu og ástandi þarf að lýsa því hvaða stefnum, markmiðum og úrbótum hefur verið komið á til að draga úr áhættu og viðkvæmni og gera grein fyrir hversu langt framkvæmdir úrbótanna eru komnar. Mat á stöðu og ástandi þarf að útbúa samkvæmt eins líkum ramma og mögulegt er og veita sem raunhæfasta mynd af þeim áskorunum sem samfélagið stendur frammi fyrir á viðkomandi sviði, af mikilvægi úrbóta og hvaða frekari úrbætur geta verið nauðsynlegar. Almannavarnir leitast við að útbúa sameiginlegan ramma fyrir slíkt stöðu- og ástandsmat.
Ráðuneyti þarf að hafa önnur ráðuneyti sem bera ábyrgð á hlutum þess samfélagslega mikilvæga verkefnis sem verið er að meta með í vinnunni, á viðeigandi hátt.
Telji ráðuneyti að vernda þurfi hluta upplýsinganna, má engu að síður leggja þær fyrir Alþingi á annan viðeigandi hátt.
Krafa 3.3:
Ráðuneyti þurfa að skýra ábyrgð á milli hlutaðeigandi aðila innan síns málefnasviðs, þ.m.t. að greina grá svæði eða ábyrgðarsvið sem skarast.
Verkefnum sem varða öryggi samfélagsins og borgaranna innan málefnasviða eða samfélagslega mikilvægra verkefna þarf að lýsa á skýran hátt og greina þarf óljós skil á ábyrgð. Það ráðuneyti sem ber aðalábyrgð á viðkomandi verkefni þarf að eiga frumkvæði að þessu og fylgja því eftir að þetta sé gert.
Ráðuneytum er ráðlagt að:
• útbúa yfirlit yfir ábyrgð sem tengist samfélagslega mikilvægum verkefnum og viðhalda því, þar með talin hlutverk og ábyrgð á hinum ýmsu stigum stjórnsýslunnar.
Líta verður á Kröfu 3.3 í samhengi við Kröfu 2.1 um að hvert ráðuneyti skýri og lýsi lykilhlutverkum og ábyrgðarsviðum sínum.
Það ráðuneyti sem ber aðalábyrgð á samfélagslega mikilvægu verkefni þarf að hafa yfirsýn yfir þá ábyrgð sem tengist viðkomandi samfélagslega mikilvægu verkefni, þar með talin hlutverk og ábyrgð á mismunandi stigum stjórnsýslunnar. Ef óljóst er hver ber ábyrgð á samfélagslega mikilvægu verkefni að hluta eða í heild er mikilvægt að ráðuneytið sem fer með málefnasviðið grípi til þeirra aðgerða sem nauðsynlegar eru til að skýra hvar ábyrgðin liggur.
Krafa 3.4:
Ráðuneyti þurfa að skipuleggja og framkvæma sameiginlegar æfingar innan síns málefnasviðs, meta þær og fylgja lærdómspunktum eftir. Ráðuneyti sem ber aðalábyrgð þarf að eiga frumkvæði að því að æfingar séu skipulagðar og framkvæmdar.
Ráðuneytum er ráðlagt að:
• skipuleggja, framkvæma og meta sameiginlegar æfingar fyrir samfélagslega mikilvæg verkefni sem samþættum hluta af almennri æfingaáætlun ráðuneytisins; tilgangur, tími og form æfingar.
• tryggja hentuga aðkomu annarra ráðuneyta sem bera ábyrgð vegna tiltekins samfélagslega mikilvægs verkefnis við skipulagningu, framkvæmd og mat á æfingum.
• vera hreyfiafl til að fylgja eftir lærdómspunktum frá æfingum.
Krafa 3.4 leggur frumkvæðisskyldu m.t.t æfinga á það ráðuneyti sem ber aðalábyrgð á samfélagslega mikilvægu verkefni en það á einnig við utan málefnasviðs ráðuneytisins. Slíkar æfingar þurfa meðal annars að byggja á greiningum á áhættu og áfallaþoli, mati á fyrri æfingum og atvikum sem og Greiningu á hættusviðsmyndum (Almannavarnir, 2021) við skipulagningu. Einnig þarf að taka mið af mati annarra yfirvalda á ógnum, áhættu og viðkvæmni.
Æfingar vegna samfélagslega mikilvægra verkefna geta t.d. miðað að því að prófa ábyrgð og samhæfingu viðbragðsáætlana o.s.frv. þvert á mörk málefnasviða. Í Viðauka 3 er yfirlit yfir helstu gerðir æfinga sem notaðar eru til að æfa viðbragð við vá og hvað einkennir mismunandi gerðir æfinga.
Það er á ábyrgð ráðuneytis með ábyrgð á viðkomandi málefnasviði að skipuleggja, bera ábyrgð á praktískri útfærslu, leggja mat á og fylgja eftir lærdómspunktum frá æfingunum. Önnur ráðuneyti þurfa að taka þátt í skipulagningu í samræmi við þá ábyrgð sem þau bera vegna samfélagslega mikilvæga verkefnisins.
Æfingar af þessu tagi þurfa að vera samræmdar við aðrar æfingar í tilteknu ráðuneyti og á málefnasviði og fella inn í æfingaáætlanar ráðuneytisins (sbr. Kröfu 2.7.2). Hægt er að fela undirstofnun eða opinberu fyrirtæki vinnu vegna æfinga en forsenda þess er að ráðuneyti komi að skipulagningu og taki virkan þátt í æfingu og í eftirfylgni hennar.
Það eru engar skýrar væntingar í kröfunni um hversu oft þarf að æfa. Hér er eðlilegt að líta Kröfu 2.7 þar sem fram kemur að æfingarstarfsemi ráðuneytis þurfi að vera nægjanleg til að geta sinnt ábyrgð á viðlagastjórnun eigin málefnasviðs, verið þátttakandi í viðlagastjórnun annarra ráðuneyta og tekið hlutverk sem leiðandi ráðuneyti í viðlagastjórn.
Ráðuneyti sem ber aðalábyrgð á samfélagslega mikilvægu verkefni þarf að sjá til þess að úrbótum sem ákveðnar eru á grundvelli mats á æfingunni sé fylgt eftir í eigin starfsemi og í öðrum ráðuneytum.
Krafa 3.5:
Ráðuneyti þarf að leggja fram tillögur um viðbúnað, áætlanir, löggjöf og önnur mikilvæg mál innan síns málefnasviðs fyrir önnur ráðuneyti sem málið snertir og hafa samstarf við þau.
Ef þörf er á úrbótum (t.d. á löggjöf, viðbúnaði og áætlunum) innan málefnasviðs eða samfélagslega mikilvægs verkefnis þarf það ráðuneyti sem ber aðalábyrgð að eiga frumkvæði að og leggja sitt af mörkum til að úrbætur séu gerðar, í samstarfi við önnur stjórnvöld sem bera ábyrgð eða sem málið snertir.
Ráðuneytum er ráðlagt að:
• þróa gott og traust samstarf við önnur ráðuneyti með ábyrgð vegna samfélagslega mikilvægra verkefna.
• halda sér upplýstum um viðeigandi áætlanir og starfsemi innan verksviðs annarra ráðuneyta.
Markmið með greiningu á áhættu og áfallaþoli, æfingum og stöðu- og ástandsmati er að auðvelda úrbætur. Öll ráðuneyti bera ábyrgð á áhættustjórnun á sínum málefnasviðum. Ráðuneyti sem ber aðalábyrgð á samfélagslega mikilvægu verkefni hefur einnig sérstaka ábyrgð á að takast á við áhættu og viðkvæmni með öðrum ráðuneytum sem bera ábyrgð á hlutum þess verkefnis. Ráðuneyti sem ber aðalábyrgð þarf að leggja mikla áherslu á að koma á góðri samvinnu við önnur ráðuneyti sem bera ábyrgð innan tiltekins samfélagslega mikilvægs verkefnis; t.d. með því að gefa ráð um hvernig hægt er að hrinda nauðsynlegum úrbótum í framkvæmd og stuðla að þróun sameiginlegra úrbóta. Einnig er mikilvægt að hafa heildstæða og samræmda eftirfylgni með viðbúnaðaraðgerðum, áætlunum og löggjöf, svo hægt sé að forðast skörun og ráðstafanir sem vinna hver gegn annarri. Þetta setur þau skilyrði að ráðuneyti haldi sér upplýstu um áætlanir og athafnir, einnig utan eigin sviðsábyrgðar.
Krafa 3.6:
Ráðuneyti þurfa að sjá til þess að deila reynslu innan síns málefnasviðs og auka færni þeirra aðila sem málið snertir.
Ráðuneyti sem ber aðalábyrgð þarf að leggja sitt af mörkum til þess að reynslu sé miðlað innan samfélagslega mikilvæga verkefnisins, þörf fyrir þekkingu sé greind og færni þeirra aðila sem málið snertir sé aukin.
Ráðuneytum er ráðlagt að:
• greina þörf fyrir þekkingu.
• sjá til þess að fundarstöðum og vettvöngum (s.s. málþingi, vinnustofum o.þ.h.) sé komið á til að deila reynslu fyrir hlutaðeigandi aðila og yfirvöld.
Ráðuneyti sem ber ábyrgð á tilteknum málaflokki þarf að taka nauðsynlegt frumkvæði til að fylgjast með þörfinni fyrir nýja þekkingu innan samfélagslega mikilvægra verkefna þvert á mörk málefnasviða. Ráðuneytið þarf að öðru leyti að sjá til þess að fundarstaðir og vettvangar séu stofnaðir til að deila reynslu þar sem starfsfólk sem vinnur að öryggi innan samfélagslega mikilvægra verkefna getur fengið uppfærðar upplýsingar og ef til vill þjálfun.
Krafa 3.7:
Ráðuneyti þurfa að vera Almannavörnum til aðstoðar við upplýsingaöflun og skýrslugerð innan síns málefnasviðs.
Það ráðuneyti sem ber aðalábyrgð á samfélagslega mikilvægu verkefni þarf að aðstoða Almannavarnir við upplýsingaöflun og skýrslugjöf fyrir það, þegar þess gerist þörf.
Ráðuneytum er ráðlagt að:
• afla upplýsinga um öryggi og viðbúnað fyrir samfélagslega mikilvæg verkefni innan þeirra málefnasviða sem þau bera ábyrgð á og miðla þeim til Almannavarna sé þess óskað.
Almannavarnir hafa eftirlit með skipulagi almannavarna á landinu öllu, eftirlit með gerð hættumats, eftirlit með endurskoðun og samhæfingu staðfestra viðbragðsáætlana og eftirlit með æfingum vegna þeirra.[15]
Eftirlit með almannavarnastarfi ráðuneyta stýrist af III. kafla laga nr. 82/2008. Kröfurnar sem eru skoðaðar í eftirlitinu eru tilgreindar í 5., 6. og 7. gr. Nánari umfjöllun og leiðbeiningar fylgja í köflum 7.1 – 7.7.
Úttektirnar þjóna tvennum tilgangi að stuðla að:
• eflingu starfs vegna öryggis samfélagsins og borgaranna í hverju ráðuneyti.
• samræmdu og alhliða starfi sem miðar að öryggi samfélagsins og borgaranna þvert á ábyrgð ráðuneyta og málefnasviða.
Tilgangurinn felur í sér að úttektirnar þurfa einkum að beinast að sviðum sem eru lykilatriði í því að standa vörð um ábyrgð ráðuneyta á öryggi samfélagsins og borgaranna. Þetta varðar m.a:
• hversu kerfisbundið starfið er.
• hvort starfið sé fest í sessi hjá stjórnendum og gangvart stjórnun undirstofnana.
• yfirlit yfir áhættu og viðkvæmni; sérstaklega í samfélagslega mikilvægum verkefnum.
• getu til að meta og hrinda í framkvæmd úrbótum til að draga úr áhættu og viðkvæmni.
• áætlanir og viðbragð við neyðarástand.
• æfingar.
• mat, lærdómsferli og þróun.
Úttektirnar geta stuðlað að samræmdu og heildstæðu starfi sem miðar að öryggi samfélagsins og borgaranna þvert á ábyrgð ráðuneytisins og málefnasviðsins. Það er gert með því að eftirlitsyfirvöld kanni að hve miklu leyti viðkomandi ráðuneyti byggir á þeim leiðbeiningum um starf við að tryggja öryggi samfélagsins og borgaranna sem Almannavarnir hafa útbúið. Þetta geta til dæmis verið stefnur, greining hættusviðsmynda, yfirlit yfir samfélagslega mikilvæg verkefni, þátttaka í æfingum á landsvísu og þátttaka á viðeigandi vettvangi til að deila upplýsingum og auka færni.
Úttektirnar þurfa að beinast að kerfum og verklagi en á sama tíma er mikilvægt að athuga hvort kerfin virki í raun og hafi raunverulega þýðingu fyrir stjórnun tiltekins ráðuneytis og málefnasviðs.
Ef Almannavarnir telja það hentugt, er hægt að nota eyðublöð sem ráðuneyti fyllir sjálft út sem hluta af þeim upplýsingum sem aflað er við eftirlitið.
Úttektir á einstökum ráðuneytum byggjast m.a. á fyrri niðurstöðum úttekta, hættu á frávikum, eigin upplýsingum ráðuneytis og reynslu ráðuneytis af æfingum og óæskilegum atvikum.
Það ráðuneytið sem eftirlit beinist að verður í samræmi við III. kafla laganna að geta skjalfest að það uppfylli kröfur sem settar hafa verið. Þegar eftirlit hefst, þarf tiltekið ráðuneyti að leggja fram nauðsynleg gögn um að kröfum hafi verið fullnægt. [16]
Eftirlit er hægt að framkvæma á ýmsan hátt en hið hefðbundna eftirlit felst í því að fara á staðinn og kanna hvort viðkomandi starfsemi fylgi lögum og reglugerðum. Á tímum netvæðingar er einnig hægt að framkvæma margs konar eftirlit á rafrænan hátt með því að kalla eftir upplýsingum. Hvort tveggja er nauðsynlegt við skilvirkt eftirlit. Þegar gögn sem óskað er eftir í eftirliti hafa borist, eru þau greind og ef í ljós koma frávik frá kröfum eru gerðar kröfur um úrbætur. Þeim kröfum er síðan fylgt eftir með viðeigandi hætti þar til úrbætur hafa átt sér stað. Stór hluti eftirlits felst í að upplýsa og leiðbeina um hvaða kröfur gilda og hvernig hægt er að uppfylla þær.
Úttektirnar eru blanda af eftirliti og leiðbeiningum. Ráðuneytin þurfa að uppfylla kröfurnar sem gerðar eru í lögunum og ef svo ber undir að svo sé ekki er bent á það frávik. Jafnframt er mikilvægt að eftirlitsstjórnvaldið leiðbeini um hvernig ráðuneytin geti borið sig að til að uppfylla kröfurnar og einnig að öðru leyti styrkt gæði starfsins á sviðinu. Leiðbeiningar eru gefnar skriflega í úttektarskýrslu og e.t.v. með eftirfylgni eftir að skýrslan hefur verið lögð fram.
Úttektirnar byggja á mikilvægi og áhættu. Þetta á við um val á að hverju eftirlitið beinist s.s. þema og aðferð. Mat á mikilvægi er tengt ábyrgðarsviði eða mikilvægi þemans fyrir öryggi samfélagsins og borgaranna. Mat á áhættu í þessu samhengi felur í sér mat á líkum á frávikum innan ábyrgðarsviðsins og hversu alvarlegar afleiðingar frávik geta haft.
Áherslan á mikilvægi og áhættu getur leitt til þess að skoðanir hjá sumum ráðuneytum verða tíðari en sjaldnar fyrir önnur. Það getur einnig þýtt að eftirlit miðist við sérstök efni og kröfur í lögunum. Lögð er áhersla á þverfagleg viðfangsefni við mat á mikilvægi og áhættu.
Almannavarnir gera úttektir á fyrirsjáanlegan og skilvirkan hátt.
Almannavarnir skilgreina heildarumgjörð eftirlitsins í eftirlitsáætlun. Með þessu er átt við hvaða þema er valið og hversu ítarlegar rannsóknir verða gerðar.
Úttektir geta farið fram sem skjalaskoðun, en yfirleitt munu þær einnig fela í sér viðtöl við stjórnendur og lykilstarfsmenn í ráðuneytinu. Almannavarnir geta einnig framkvæmt afmarkaðar og markvissar skoðanir, þar með taldar rannsóknir á undirstofnunum og opinberum fyrirtækjum, til að sannreyna að ráðuneytið uppfylli kröfur laganna og að nægilega sé gætt að samfélagslega mikilvægum verkefnum.
Slíkar skoðanir hjá undirstofnunum og opinberum fyrirtækjum eru hluti af úttektinni á ráðuneytinu. Slíkar skoðanir munu því beinast að stjórnun ráðuneytisins, embættisbréfum og fyrirmælum gagnvart stofnuninni og miða að því að skoða að hve miklu leyti ráðuneytið fylgir eftir starfi stofnunarinnar við að tryggja öryggi samfélagsins og borgaranna og hversu mikla áherslu ráðuneytið leggur á að stofnunin viðhaldi starfsgetu sinni varðandi samfélagslega mikilvæg verkefni sem hún ber ábyrgð á. Einnig geta úttektir falið í sér skoðun á undirstofnunum og opinberum fyrirtækjum til að skoða hvort stjórnun ráðuneytis hafi verið fylgt eftir og hvort hlutverk og ábyrgð séu nægilega skýr.
Niðurstöður úttektar eru dregnar saman í stuttri skýrslu þar sem skýrt kemur fram hvers kyns brot á kröfum, ef um það er að ræða, ásamt viðeigandi aðgerðum til úrbóta og möguleg tækifæri til að gera betur.
Upplýsingar frá ráðuneytum sem skilað er sem eigin eftirliti eru kynntar í mælaborði á vefsetri Almannavarna jafnóðum og þær liggja fyrir.
Þegar niðurstöður úttekta eru kynntar í skýrsluformi er ráðuneytinu gefinn kostur á að tjá sig um skýrsluna og hvort hún hafi að geyma upplýsingar sem ættu að vera undanþegnar aðgangi almennings eða sem eru trúnaðarflokkaðar. Ef slíkar sérstakar forsendur eru ekki fyrir hendi er skýrslan í heild sinni opinber.
Í úttektarskýrslunni eru hinar ýmsu niðurstöður taldar upp sem „brot á kröfum“ og „möguleikar til úrbóta“, allt eftir alvarleika misræmisins. Almannavarnir sendir lokaskýrslu til ráðuneytisins sem haft hefur verið eftirlit með þar sem fram kemur frestur til að skila framkvæmdaáætlun til Almannavarna. Í framkvæmdaáætluninni þarf ráðuneytið að gera grein fyrir því hvaða úrbótaaðgerðir verða framkvæmdar. Almannavarnir fylgja úttektum eftir þar til tekið hefur verið á öllum brotum á kröfum og mikilvægum tækifærum til úrbóta.
Sýni endurskoðunarskýrslan „brot á kröfum“ eða ef eftirfylgni eftir úttektina skortir er ríkisstjórnin upplýst um stöðu málsins.
Við neyðarástand á landsvísu þurfa ráðuneyti oft að vinna saman á annan hátt en ella. Samskiptalínur verða að vera styttri og einfaldari. Aðgerðir við ákvarðanatöku þurfa að vera hraðari en á sama tíma er óbreytt krafa um að gæði vinnu séu nægileg.
Ráðherrar bera hver um sig æðstu ábyrgð á neyðarviðbúnaði á Íslandi, á sínu málefnasviði þar með talin pólitísk heildarábyrgð bæði á stjórnun og meðhöndlun neyðarástands sem upp kemur. Í þeirri ábyrgð felst einnig að tryggja nauðsynlegt samráð innan ríkisstjórnarinnar. Hver ráðherra heldur ábyrgð sinni á málefnasviðum ráðuneytisins í neyðarástandi.
Stjórnsýsla vegna viðlagastjórnunar hjá ráðuneytum byggist á þremur grundvallarþáttum:
• Ráðuneyti sem ber ábyrgð á tilteknu málefnasviði leiðir starfið og sér um að samræma viðlagastjórnun á vettvangi ráðuneytisins. Ráðuneytið sem ber ábyrgð á málefnasviðinu ber einnig ábyrgð á viðbúnaðaráætlun og aðgerðum við neyðarástand.
• Þjóðaröryggisráði er ætlað að tryggja að stjórnvöld hafi yfirsýn yfir stöðu mála, stuðla að samvinnu stjórnvalda og auðvelda nauðsynlegum aðgerðum að ná fram að ganga við sérstakar aðstæður er varða þjóðaröryggi. Þjóðaröryggisráð yfirtekur ekki stjórnunarhlutverk og valdheimildir einstakra ráðherra og stofnana innan hins lögbundna viðbragðskerfis né hefur það sjálfstæðar valdheimildir til þess að taka ákvarðanir um einstakar stjórnarathafnir.[17]
• Ríkislögreglustjóri starfrækir deild Almannavarna. Ríkislögreglustjóri hefur umsjón með að ráðstafanir séu gerðar í samræmi við stefnu stjórnvalda í almannavarna- og öryggismálum. Verkefni Almannavarna fela m.a. í sér víðtækt samstarf við ráðuneyti, ríkisstofnanir og sveitarfélög með það að markmiði að tryggja öryggi almennings. Ríkislögreglustjóri skipuleggur forvarnir og almenningsfræðslu á sviði almannavarna, svo og fræðslu einkaaðila, stjórnvalda og almennings um skipulag almannavarnakerfisins, eftir því sem þurfa þykir. Auk þess annast ríkislögreglustjóri þjálfun og fræðslu á sviði almannavarna og veitir ráðuneytum stuðning við viðlagastjórnun.
Stefna stjórnvalda í almannavarna- og öryggismálum er mörkuð af almannavarna- og öryggismálaráði til þriggja ára í senn. Í almannavarna- og öryggismálastefnu stjórnvalda er gerð grein fyrir ástandi og horfum í almannavarna- og öryggismálum í landinu, fjallað um áhersluatriði er varða skipulag almannavarna- og öryggismála, forvarnastarf, nauðsynlega samhæfingu á efni viðbragðsáætlana og starfsemi opinberra stofnana á því sviði, nauðsynlegar birgðir til þess að tryggja lífsafkomu þjóðarinnar á hættutímum, endurreisn eftir hamfarir og aðrar aðgerðir sem ráðið telur nauðsynlegar til þess að markmið þessara laga náist.
Í almannavarna- og öryggismálaráði eiga eftirfarandi aðilar sæti:
• ráðherra er fer með málefni almannavarna- og öryggismálaráðs, sem jafnframt er formaður þess
• ráðherra er fer með málefni almannaöryggis
• ráðherra er fer með málefni mengunarvarna
• ráðherra er fer með heilbrigðismál
• ráðherra er fer með orkumál
• ráðherra er fer með varnarmál og samskipti við önnur ríki
Þar að auki er þeim ráðherra er fer með málefni almannavarna- og öryggismálaráðs heimilt að kveðja allt að tvo ráðherra til setu í ráðinu í senn vegna sérstakra mála. Auk þess eiga bæði ráðuneytisstjórar og embættismenn sæti í almannavarna- og öryggisráði. Umsýsla vegna almannavarna- og öryggismálaráðs og undirbúningur vegna funda þess er í höndum ráðherra er fer með málefni almannaöryggis.
Í þjóðaröryggisráði eiga eftirfarandi aðilar sæti, auk forsætisráðherra:
• ráðherra er fer með utanríkis- og varnarmál
• ráðherra er fer með almannavarnir
• ráðuneytisstjóri viðkomandi ráðuneytis
Jafnframt skulu ríkislögreglustjóri, forstjóri Landhelgisgæslunnar og fulltrúi Slysavarnafélagsins Landsbjargar eiga sæti í ráðinu. Þá eiga tveir þingmenn sæti í ráðinu og skal annar þeirra vera úr þingflokki sem skipar meirihluta á þingi en hinn úr þingflokki minnihluta. Þjóðaröryggisráð getur kallað fleiri ráðherra til setu í ráðinu varðandi einstök mál sem eru til umfjöllunar hjá ráðinu og tekur þá viðkomandi ráðuneytisstjóri einnig sæti í því.
Þjóðaröryggisráð þarf að eiga samráð við almannavarna- og öryggismálaráð um mál eða atburði sem kunna að snerta verksvið almannavarna- og öryggismálaráðs samkvæmt lögum um almannavarnir, nr. 82/2008.[18]
Forsætisráðherra er forystumaður ríkisstjórnar og fer með skipulags- og verkaskiptingarvaldið innan Stjórnarráðsins og hefur jafnframt víðtækt samhæfingarhlutverk gagnvart ráðherrum í ríkisstjórn við framkvæmd stjórnarmálefna, þar á meðal á sviði almannavarna. Forsætisráðherra er formaður almannavarna- og öryggismálaráðs. Forsætisráðherra er jafnframt formaður þjóðaröryggisráðs.
Dómsmálaráðherra er æðsti yfirmaður almannavarna í landinu og annast ríkislögreglustjóri málefni almannavarna í umboði hans.
Þegar um er að ræða neyðarástand og atvik sem varða eitt málefnasvið umtalsvert meira en önnur er skilvirkast að það ráðuneyti taki við leiðandi hlutverki í viðlagastjórn vegna atviksins. Má sem dæmi nefna heilbrigðisráðuneyti vegna sóttvarna, umhverfis- og auðlindaráðuneyti vegna ofanflóða og vöktun á náttúruvá, samgöngu- og sveitarstjórnarráðherra vegna öryggi net- og upplýsingakerfa mikilvægra innviða o.s.frv.
Sviðsábyrgð og lagaskyldur einstakra ráðuneyta og stofnana breytast ekki þó að lýst sé yfir almannavarnastigi. Þannig fer t.d. utanríkisráðuneytið með mál sem varða óæskileg atvik erlendis sem varða íslenska ríkisborgara eða íslenska hagsmuni sbr. 1. gr. laga um utanríkisþjónustu Íslands.
Öll ráðuneyti þurfa að geta tekið leiðtogahlutverk vegna neyðarástands og geta stutt við leiðandi ráðuneyti í neyðarástandi. Eins og fram hefur komið, breytist sviðsábyrgð og lagaskyldur einstakra ráðuneyta og stofnana ekki við neyðarástand.
Í neyðarástandi þarf leiðandi ráðuneytið meðal annars að:
• geta séð um tilkynningar til forsætisráðherra, annara ráðuneyta, eigin undirstofnana og hugsanlega Alþingis.
• útbúa og dreifa ástandsskýrslum sem veita heildaryfirlit.
• útbúa greiningar á aðstæðum sem veita heildaryfirlit, greina hugsanlega atburðarás og frekari þróun neyðarástands.
• greina og meta þörf fyrir stefnumótandi aðgerðir.
• samræma að viðbragðsaðilar hafi nauðsynlegar heimildir til ákvarðanatöku og viðbragðs.
• samræma framkvæmd nauðsynlegra aðgerða innan eigin ábyrgðarsviðs, sem og tryggja samhæfingu við önnur ráðuneyti og stofnanir.
• dreifa uppfærðum upplýsingum til annarra ráðherra í ríkisstjórn.
• samræma grundvöll ráðuneyta til ákvarðanatöku fyrir ríkisstjórn.
• sjá til þess að fjölmiðlar og íbúar fái samræmdar upplýsingar, auk þess að móta heildstæða upplýsingastefnu.
• sjá um samræmingu þegar þörf er á alþjóðlegri aðstoð.
• meta þörf fyrir að koma á kerfi tengifulltrúa við önnur ráðuneyti og starfsemi sem verða fyrir áhrifum.
• sjá til þess að atburðarstjórnun sé metin og að lærdómspunktum sé fylgt eftir.
Í frumvarpi til breytinga á almannavarnalögum er lagt til að rannsóknarnefnd almannavarna verði lögð niður og að í stað hennar komi þrepaskipt rýni í kjölfar hættuástands. Frumvarpið var lagt fram á þingi vorið 2021 en hlaut ekki þinglega meðferð. Að öllu óbreyttu mun innanríkisráðherra leggja frumvarpið aftur fyrir þingið 2022.
Við alvarlegar neyðaraðstæður sem þróast með tímanum, eða flóknari neyðaraðstæður sem krefjast pólitískrar samhæfingar, þarf ríkisstjórnin eða þeir ráðherrar sem málið varðar að hittast til að nauðsynlegar stefnumótandi skýringar séu gerðar. Þetta á til dæmis við ef neyðaraðstæður koma upp sem hafa áhrif á íslenska utanríkisstefnu og öryggisstefnu.
Þjóðaröryggisráð er vettvangur reglubundins samráðs og samhæfingar um þjóðaröryggi. Forsætisráðherra boðar þjóðaröryggisráð reglulega til funda.
Þjóðaröryggisráð getur kallað eftir skýrslum eða gögnum um atriði er varða þjóðaröryggi frá ráðuneytum, opinberum stofnunum eða opinberum hlutafélögum. Ráðuneyti, opinber stofnun eða opinbert hlutafélag þarf að tilkynna þjóðaröryggisráði án undandráttar um nýjar upplýsingar eða annað sem kann að varða þjóðaröryggisstefnuna eða öryggi ríkisins og almennings.
Verkefni þjóðaröryggisráðs skv. 4.gr. laga nr. 98/2016:
„Þjóðaröryggisráð hefur eftirlit með því að þjóðaröryggisstefna fyrir Ísland sé framkvæmd í samræmi við ályktun Alþingis og er jafnframt samráðsvettvangur um þjóðaröryggismál.
Þjóðaröryggisráð skal enn fremur meta ástand og horfur í öryggis- og varnarmálum og fjalla um önnur málefni er varða þjóðaröryggi.
Þjóðaröryggisráð skal stuðla að endurskoðun þjóðaröryggisstefnunnar eigi sjaldnar en á fimm ára fresti.
Þjóðaröryggisráð skal í samvinnu við háskólasamfélagið, hugveitur og fjölmiðla beita sér fyrir opinni og lýðræðislegri umræðu um þjóðaröryggismál og eflingu fræðslu og upplýsingagjöf um þau mál.“
Samkvæmt 5. gr. sömu laga ber þjóðaröryggisráði að hafa samráð við Alþingi:
„Þjóðaröryggisráð skal árlega upplýsa Alþingi um framkvæmd þjóðaröryggisstefnunnar.
Telji þjóðaröryggisráð ástæðu til að gera breytingar á þjóðaröryggisstefnunni skal það senda Alþingi tillögur þar að lútandi. Þjóðaröryggisráð skal upplýsa utanríkismálanefnd Alþingis um hver þau mál sem líkleg eru til að hafa áhrif á þjóðaröryggisstefnuna og framkvæmd hennar.“
Samkvæmt 6. gr. sömu laga boðar forsætisráðherra til fundar þjóðaröryggisráðs ef atburðir sem ætla má að hafi áhrif á þjóðaröryggi hafa orðið eða eru yfirvofandi.
Ritari þjóðaröryggisráðs er starfsmaður forsætisráðuneytisins.
Þjóðaröryggisráð hefur tengiliðahóp, sem skipaður er fulltrúum, tilnefndum af ráðuneytum, stofnunum og opinberum hlutafélögum. Hlutverk fulltrúa í tengiliðahópi er að greiða fyrir upplýsingagjöf og skýrslugjöf til þjóðaröryggisráðs sem og vera til samráðs og ráðgjafar eftir þörfum vegna undirbúnings funda þjóðaröryggisráðs og við mótun verkefna þjóðaröryggisráðs.
Þjóðaröryggisráð hefur ekki sjálfstæðar valdheimildir til þess að taka ákvarðanir um einstakar stjórnarathafnir við hinar sérstöku aðstæður.
Þjóðaröryggisráð yfirtekur ekki stjórnunarhlutverk og valdheimildir einstakra ráðherra og stofnana innan hins lögbundna viðbragðskerfis.
Helstu hlutverk Almannavarna sem stuðningsaðila eru að:
• stuðla að sérþekkingu í formi ráðgjafar og faglegrar aðstoðar við störf forsætisráðuneytisins eða annars ráðuneytis sem fer með leiðtogahlutverk við samhæfingu og viðlagastjórnun. Þetta felur í sér stuðning við greiningar, gerð og miðlun skýrslna sem gefa heildaryfirlit um ástand og mótun sameiginlegs skilnings á aðstæðum sem grunn- að stefnumótandi ákvörðunum.
• styðja forsætisráðuneytið eða annað ráðuneyti sem fer með leiðtogahlutverk sem og þjóðaröryggisráð með starfsgetu í formi innviða (þ.m.t tæknilausnir), húsnæði og starfsfólk.
Almannavarnir yfirtaka ekki skyldur og verkefni sem tilheyra einstökum ráðherrum eða stofnunum en eru til aðstoðar til að auka starfsgetu til stjórnunar í neyðarástandi hjá ráðuneytum.
Almannavarnir hafa yfir að ráða, þróa og stýra sameiginlegu aðgerðastjórnunarkerfi til stuðnings við ákvarðanatöku og skráningu á aðgerðum. Gert er ráð fyrir að ráðuneyti noti kerfið þegar þau þurfa að fást við sérstök, óæskileg atvik, sem stuðningstæki starfsmanna og sem stuðningstæki í samskipta- og upplýsingastarfi.
Til þess að Almannavarnir geti sinnt verkefnum og stutt við hlutverk ráðuneyta er nauðsynlegt að hafa samskipti og að skiptast á upplýsingum við önnur ráðuneyti.
Gert er ráð fyrir að ráðuneyti taki saman, greini og deili viðeigandi upplýsingum úr eigin málefnasviðum að beiðni þess ráðuneytis sem leiðir tiltekna viðlagastjórnun. Til að tryggja skilvirka ástandsskýrslu þurfa ráðuneyti að deila ástandsskýrslum í aðgerðastjórnunarkerfinu. Hægt er að koma stöðuuppfærslum til Almannavarna með síma, smáskilaboðum og/eða tölvupósti.
Í samhæfingar- og stjórnstöð fer fram samhæfing og yfirstjórn almannavarnaaðgerða með hliðsjón af almannavarnastigi og viðeigandi viðbragðsáætlun. Þá getur einnig samhæfing aðgerða vegna leitar og björgunar á landi, sjó og í lofti farið þar fram eða viðbragða við hættuástandi, þó ekki hafi verið lýst yfir almannavarnastigi.[19] Samhæfingar- og stjórnstöðin er mönnuð allan sólarhringinn og auðveldar upplýsingaflæði við neyðaraðstæður sem aftur gefur grundvöll fyrir samræmdan skilning á aðstæðum og yfirsýn yfir hugsanlega atburðarás.
Samhæfingar og stjórnstöð fær mat og skýrslur frá ráðuneytum, stofnunum, einkafyrirtækjum og viðbragðsaðilum, sem innihalda oft upplýsingar sem hafa verið teknar saman og greindar. Þegar almannavarnaástand ríkir, starfa fulltrúar viðbragðsaðila almannavarna í stjórnstöðinni:
• lögreglan
• landhelgisgæsla Íslands
• heilbrigðisstarfsmenn
• slökkvilið
• Neyðarlínan
• Rauði kross Íslands
• Isavia
• Slysavarnafélagið Landsbjörg
Í aðgerðum er unnið að samhæfingu aðgerða samkvæmt SÁBF-kerfi almannavarna — Stjórnun, Áætlanir, Bjargir, Framkvæmd —sem eru fjórir meginþættir skipulagsins en kerfið skilgreinir verkþætti og verkefni. Aðgerðastjórnir og vettvangsstjórnir vinna eftir sama kerfi.
Lögð er rík áhersla á samvinnu við einstök ráðuneyti og undirstofnanir þeirra við að kanna áfallaþol þess hluta samfélagsins sem fellur undir starfssvið þeirra og skipulagningu á viðbrögðum og aðgerðum samkvæmt viðbragðsáætlun.
Öll ráðuneyti þurfa að hafa eigin tengilið vegna viðbragðs sem er virkjaður við neyðarástand. Tengiliður Almannavarna vegna viðbragðs í ráðuneytunum tekur við upplýsingum í tengslum við atvik, t.d. í formi stöðuskýrslna, beiðna um aðstoð eða upplýsingar frá öðrum ráðuneytum, viðvarana eða uppfærðra upplýsinga um stöðu.
Verði breytingar á tengilið ráðuneytisins, eða lykilstarfsmönnum í viðlagastjórnun, þarf að tilkynna Almannavörnum um uppfærðar upplýsingar.
Tengiliðahópur þjóðaröryggisráðs er skipaður einstaklingum sem tilnefndir eru af ráðuneytum, stofnunum og opinberum hlutafélagögum. Hlutverk tengiliðanna gagnvart þjóðaröryggisráði er að greiða fyrir upplýsingagjöf og skýrslugjöf til þjóðaröryggisráðs í samræmi við ákvæði laga um þjóðaröryggisráð um upplýsingagjöf til ráðsins. Skipan tengiliðahópsins miðar að því að koma á skipulagi sem stuðlar að skilvirku og traustu samráði og samstarfi innan stjórnsýslunnar um þjóðaröryggismál og framkvæmd þeirra. Gert er ráð fyrir að tengiliðurinn meti þörf fyrir dreifingu og sjái um dreifingu upplýsinga innan málefnasviðs ráðuneytisins, eins og þurfa þykir.
|
ANR |
Atvinnuvega og nýsköpunarráðuneytið |
LHG |
Landhelgisgæsla Íslands |
SL |
Slysavarnafélagið Landsbjörg |
|
AST |
Aðgerðastjórn |
PFS |
Póst og fjarskiptastofnun |
RKÍ |
Rauði krossinn á Íslandi |
|
AVD |
Almannavarnir |
RSL |
Ríkislögreglustjóri |
|
|
|
DMR |
Dómsmálaráðuneytið |
SRN |
Samgöngu- og sveitarstjórnarráðuneytið |
|
|
|
FOR |
Forsætisráðuneytið |
SST |
Samhæfingar og stjórnstöð |
|
|
|
FRN |
Félagsmálaráðuneytið |
UAR |
Umhverfis og auðlindaráðuneytið |
|
|
|
HMS |
Húsnæðis og mannvirkjastofnun |
UST |
Umhverfisstofnun |
|
|
|
HRN |
Heilbrigðisráðuneytið |
UTN |
Utanríkisráðuneytið |
|
|
Tafla 1: Skammstafanir sem notaðar eru í Mynd 1, Mynd 2 og Mynd 3

Mynd 1: Uppbygging Almannavarna- og öryggismálaráðs

Mynd 2: Uppbygging þjóðaröryggisráðs

Mynd 3: Skipulag viðlagastjórnunar við neyðarástand á landsvísu
Almannavarnir (2021). Leiðbeiningar um skipulag samskipta í áfallastjórnun. Útgáfa 1.0.
Almannavarnir (2010). Kennslurit í vettvangsstjórn.
Busmundrud, Odd, Maal, Maren, Kiran, Jo Hagness og Endregaard, Monica. (2015). Tilnærminger til risikovurderinger for tilsiktede uønskede handlinger, FFI-rapport 2015/00923. Sótt 10.5.2021 af https://publications.ffi.no/nb/item/asset/dspace:2503/15-00923.pdf
Forsætisráðuneytið, dóms- og kirkjumálaráðuneytið og skrifstofa Alþingis. (2007). Handbók um undirbúning og frágang lagafrumvarpa. Sótt 23.08.2021 af https://www.stjornarradid.is/media/forsaetisraduneytimedia/media/utgefidefni/handbok_lagafrumvorp.pdf
ISO 31000:2018 Risk management — Guidelines.
Justis- og beredskapsdepartementet. (2019). Veileder til samfunnssikkerhetsinstruksen Versjon 2019 (Version 1.0)
NS 5814:2008. Krav til risikovurderinger.
Sigurður Kári Árnason. (2012). Völd og ábyrgð ráðherra í stjórnsýslunni. Um athafnaskyldur ráðherra til verndar almannahagsmunum á grundvelli stjórnunar- og eftirlitsheimilda þeirra. Sótt 23.08.2021 af https://skemman.is/bitstream/1946/11259/1/Meistararitger%C3%B0%20-%20loka%C3%BAtg.pdf
Skipulagsstofnun. (2016). Landsskipulagsstefna 2015-2026. Sótt 23.08.2021 af https://www.landsskipulag.is/gildandi-stefna/stefnan
Stjórnarráð Íslands. (2013). Handbók um verkefnastjórnun fyrir Stjórnarráðið. Sótt 14.05.2021 af https://www.stjornarradid.is/media/forsaetisraduneyti-media/media/utgefidefni/handbok-verkefnastjornun.pdf
Stjórnarráð Íslands. (e.d.). Sniðmát, fjármálaáætlun. Sótt 14.05.2021 af https://www.stjornarradid.is/library/04-Raduneytin/ForsAetisraduneytid/Vondud-stefnumotun/Sni%c3%b0m%c3%a1t%20-%20fj%c3%a1rm%c3%a1la%c3%a1%c3%a6tlun%20-%202020-2024%20FINALE.pdf
Umboðsmaður Alþingis. (2018). Mál nr. 9937/2018. Sótt 17.05.2021 af https://www.umbodsmadur.is/alit-og-bref/mal/nr/6446/skoda/mal/
Lög og reglur
Forsetaúrskurður um skiptingu stjórnarmálefna á milli ráðuneyta í Stjórnarráði Íslands nr. 119/2018. Sótt af https://www.althingi.is/lagas/nuna/2018119.html
Leiðbeiningar fyrir greiningu á áhættu og áfallaþoli fyrir stærri einingar (t.d. stofnanir sýslumenn og sameinaðar almannavarnanefndir fyrir fleiri sveitarfélög)
Leiðbeiningar við greiningu á áhættu og áfallaþoli í sveitarfélaginu
Leiðbeiningar fyrir ráðuneytin um greiningu á áhættu og áfallaþoli
Lög um almannavarnir nr. 82/2008. Sótt af https://www.althingi.is/lagas/nuna/2008082.html
Lög um björgunarsveitir og björgunarsveitarmenn nr. 43/2003. Sótt af https://www.althingi.is/lagas/150b/2003043.html
Lög um brunavarnir nr. 75/2000. Sótt af https://www.althingi.is/lagas/nuna/2000075.html
Lög um félagþjónustu sveitarfélaga nr. 40/1991. Sótt af https://www.althingi.is/lagas/nuna/1991040.html
Lög um fjarskiptastofu nr. 75/2021. Sótt af https://www.althingi.is/altext/151/s/1795.html
Lög um fjarskipti nr. 81/2003. Sótt af https://www.althingi.is/lagas/nuna/2003081.html
Lög um heilbrigðisþjónustu nr. 40/2007. Sótt af https://www.althingi.is/lagas/nuna/2007040.html
Lög um Landhelgisgæslu Íslands nr. 52/2006. Sótt af https://www.althingi.is/lagas/nuna/2006052.html
Lög um landlækni og lýðheilsu nr. 41/2007. Sótt af https://www.althingi.is/lagas/nuna/2007041.html
Lög um loftferðir nr. 60/1998. Sótt af https://www.althingi.is/lagas/nuna/1998060.html
Lög um opinber fjármál nr. 123/2015. Sótt af https://www.althingi.is/lagas/nuna/2015123.html
Lög um Rauða krossinn á Íslandi og merki Rauða krossins, Rauða hálfmánans og Rauða kristalsins nr. 115/2014. Sótt af https://www.althingi.is/lagas/nuna/2014115.html
Lög um Samgöngustofu, stjórnsýslustofnun samgöngumála nr. 119/2012. Sótt af https://www.althingi.is/lagas/nuna/2012119.html
Lög um Stjórnarráð Íslands nr. 115/2011. Sótt af https://www.althingi.is/lagas/nuna/2011115.html
Lög um Vísinda- og tækniráð nr. 2/2003. Sótt af https://www.althingi.is/lagas/nuna/2003002.html
Lög um þjóðaröryggisráð nr. 98/2016. Sótt af https://www.althingi.is/lagas/nuna/2016098.html2019
Lög um öryggi net- og upplýsingakerfa mikilvægra innviða nr. 78/2019. Sótt af https://www.althingi.is/lagas/nuna/2019078.html
Lögreglulög nr. 90/1996. Sótt af https://www.althingi.is/lagas/nuna/1996090.html
Orkulög nr. 58/1967. Sótt af https://www.althingi.is/lagas/nuna/1967058.html
Raforkulög nr. 65/2003. Sótt af https://www.althingi.is/lagas/nuna/2003065.html
Reglugerð um greiningardeild ríkislögreglustjóra nr. 404/2007. Sótt af https://www.reglugerd.is/reglugerdir/allar/nr/404-2007
Reglugerð um sérsveit ríkislögreglustjóra nr. 774/1998. Sótt af https://www.reglugerd.is/reglugerdir/allar/nr/774-1998
Reglugerð um starfsemi sprengjusérfræðinga, hæfisskilyrði og menntun nr. 1171/2008. Sótt af https://www.reglugerd.is/reglugerdir/allar/nr/1171-2008
Reglugerð um stjórnun leitar- og björgunaraðgerða á leitar- og björgunarsvæði Íslands vegna sjófarenda og loftfara nr. 71/2011. Sótt af https://www.reglugerd.is/reglugerdir/allar/nr/071-2011
Reglugerð um vernd trúnaðarupplýsinga, öryggisvottanir og öryggisviðurkenningar á sviði öryggis- og varnarmála nr. 959/2012. Sótt af https://www.reglugerd.is/reglugerdir/allar/nr/959-2012
Sóttvarnarlög nr. 19/1997. Sótt af https://www.althingi.is/lagas/nuna/1997019.html
Stjórnarskrá lýðveldisins Íslands nr. 33/1944. Sótt af https://www.althingi.is/lagas/nuna/1944033.html
Sveitarstjórnarlög nr. 138/2011. Sótt af https://www.althingi.is/lagas/nuna/2011138.html
Útvarpslög nr. 53/2000. Sótt af https://www.althingi.is/lagas/139a/2000053.html
Varnamálalög nr. 34/2008. Sótt af https://www.althingi.is/lagas/nuna/2008034.html
Verklagsreglur fyrir starfsemi Greiningardeildar RLS. Sótt af https://www.reglugerd.is/reglugerdir/eftir-raduneytum/domsmalaraduneyti/nr/9685
Eftirfarandi hugtök eru notuð í þessum leiðbeiningum:
Áhætta: Mat á líkum á og afleiðingum af óæskilegu atviki.
Áhættugreining: Lykilatriði í áhættustjórnun. Greiningin verður að byggja á skýrt skilgreindum forsendum. Það getur verið viðeigandi að hanna sérstakar sviðsmyndir til þess að geta fengið skýrari mynd af flóknum atvikum, hvaða veikleikar eru fyrir hendi og hvaða afleiddu atburði og afleiðingar atvikið kann að hafa í för með sér. Áhættugreining verður að gefa mynd af því hversu líkleg tiltekin atvik eru og hvaða afleiðingar þau geta haft fyrir mismunandi verðmæti í samfélaginu. Taka þarf fram hvaða óvissuþættir tengjast matinu á líkum og afleiðingum. Greiningin þarf að vera nógu nákvæm til þess að hægt sé að fá skýra hugmynd um hvaða úrbætur sem ætlaðar eru til að draga úr líkum og afleiðingum þarf að framkvæma til að draga úr tiltekinni áhættu svo að hún verði viðunandi.
Áhættumat: Heildarferli sem felur í sér að finna, átta sig á, lýsa og gera sér grein fyrir áhættu. Áhættumat felur í sér að ákvarða umfang og eðli áhættu eða áhættuþátta (afleiðingar og líkur) og bera saman niðurstöður við áhættuviðmið til að ákvarða hvort tiltekin áhætta og/eða umfang hennar sé ásættanlegt eða þolanlegt (e. risk assessment). Ferlið er notað til að meta eðli og umfang.

Áhættustjórnun: Hugtakið er notað á mörgum sviðum, t.d. innan markmiðs-, árangurs- og fjármálastjórnunar, en í þessum leiðbeiningum er hugtakið tengt vinnu við að koma í veg fyrir og takast á við óæskileg atvik sem hafa afleiðingar fyrir öryggi samfélagsins og borgaranna.
Áhættustýring: Síðasta skref í áhættustjórnunarferli. Í áhættustýringu eru úrbætur ákveðnar og framkvæmdar til að koma áhættu niður á viðunandi stig. Þetta geta verið úrbætur til að draga úr líkum á að atvik eigi sér stað og/eða ráðstafanir sem geta dregið úr afleiðingum þess. Áhrif aðgerða eru metin miðað við það sem ráðuneyti telur viðunandi áhættu.
Forvarnir: Ráðstafanir til að draga úr möguleika á óæskilegu atviki eða til að draga fyrir fram úr afleiðingum mögulegs atviks.
Grenndarreglan: Ein af fjórum grundvallarreglum sem viðbragðskerfi almannavarna byggist á. Samkvæmt henni undirbúa staðbundin stjórnvöld fyrirbyggjandi ráðstafanir og viðbragðsáætlanir.
Grundvallarverðmæti: Ekkert formlegt yfirlit er til yfir það sem felst í hugtakinu grundvallarverðmæti fyrir íslenskt samfélag. Almannavarnir nota eftirfarandi flokka samfélagslegra verðmæta í vinnu við gerð hættusviðsmynda: Líf og heilsa, Náttúra og menning, Efnahagsleg verðmæti, Stöðugleiki, Lýðræðisleg gildi og stjórnunarhættir. Sjá nánar í skýrslunni Greining hættusviðsmynda (Almannavarnir, 2021).
Hindranir: Hugtakið nær yfir mótvægisaðgerðir, forvarnir, ráðstafanir og/eða áhættuminnkandi aðgerðir sem draga úr líkum á og/eða afleiðingum af atviki.

Krísa/Neyð: Engin stöðluð skilgreining er til á krísu og/eða neyð. Hér er hugtakið notað yfir óæskilegt ástand með mikla óvissu og hugsanlega óviðunandi afleiðingar fyrir þá einstaklinga, starfsemi eða ríki sem verða fyrir áhrifum.
Málefnasvið: Í þessu samhengi er átt við málefnasvið ráðuneytis. Hugtakið nær bæði til þátta sem hægt er að stjórna beint af ráðuneytinu, svo sem þáttum sem undirstofnanir eða opinber fyrirtæki sjá um sem og þætti þar sem möguleikar til að stjórna eru takmarkaðri, þ.e. þáttum sem aðilar eins og sveitarfélög, einkafyrirtæki og sjálfboðaliðasamtök sjá um.
Samfélagslega mikilvæg verkefni: Verkefni sem eru nauðsynleg til að sinna grunnþörfum borgara og samfélagsins. Með grunnþörfum er átt við mat, vatn, hita, öryggi og þess háttar. Aðstaða og kerfi sem nauðsynleg eru til að viðhalda samfélagslega mikilvægum verkefnum eru kölluð mikilvægir innviðir.[20] Samfélagslega mikilvægum verkefnum er lýst nánar í skýrslunni Mikilvæg verkefni í samfélaginu (Almannavarnir, 2021).
Samkvæmnisreglan: Yfirvald eða stofnun sér á hættustundu um björgunarstörf á verksviði sínu.
Samræmingarreglan: Allir viðbragðsaðilar samhæfa störf sín við undirbúning aðgerða vegna hættuástands þannig að búnaður og mannafli sé nýttur á skilvirkan hátt.
Seigla: Í þessu samhengi er átt við hæfni til að standast eða styrkjast í glímu við erfiðleika eða mótlæti. Slík hæfni birtist meðal annars í því að líta á krefjandi viðfangsefni sem ögrun frekar en óleysanlegt vandamál.
Starfsgeta (e. functional capability of society): Hugtakið geta er yfirleitt notað í sömu merkingu og hæfni[21] en í því felst hæfileiki og frammistaða.[22] Á sviði almannavarna gefur starfsgeta til kynna hvað samfélagið verður að gera ráð fyrir að geta viðhaldið, nánast sama hvað gerist.
Sviðsábyrgðarreglan: Sá aðili sem fer venjulega með stjórn tiltekins sviðs samfélagsins eða tiltekins svæðis eða umdæmis skal skipuleggja viðbrögð og koma að stjórn aðgerða þegar hættu ber að garði.
Viðbragð (e. response): Aðgerðir viðbragðsaðila og opinberra aðila til að bregðast við yfirvofandi hættu eða atburði sem þegar er orðinn í þeim tilgangi að bjarga lífi, lágmarka heilsufarsáhrif, tryggja öryggi og mæta grunnþörfum almennings á áhrifasvæði hamfara.
Viðbragðsáætlun: Hugtakið vísar hér til þeirrar viðbragðsáætlunar sem fjallað er um í 17. gr. laga um almannavarnir nr. 82/2008 og 3. gr. reglugerðar um efni og gerð viðbragðsáætlana nr. 323/2010:

„Einstök ráðuneyti, undirstofnanir þeirra, sveitarfélög og stofnanir á þeirra vegum skulu gera viðbragðsáætlun þar sem gerð er grein fyrir viðbrögðum og aðgerðum í almannavarnaástandi. Í viðbragðsáætlun er fjallað um:
1. Skipulagningu aðgerða.
2. Viðbúnað viðbragðsaðila, m.a. liðsafla, þjálfun liðsafla og útbúnað og stjórnsýsluviðbúnað.
3. Samgöngur og fjarskipti.
4. Framkvæmd ráðstafana á hættustundu.
5. Samhæfingu og stjórn aðgerða viðbragðsaðila og annarra aðila.
6. Áfallahjálp og aðstoð við þolendur.
7. Hagvarnir, birgðir og neyðarflutninga til og frá landi. “
Auk þess þurfa eftirfarandi atriði að koma fram í viðbragðsáætlun:
a) „Inngangur þar sem m.a. er gerð grein fyrir viðeigandi lögum og þeim forsendum sem viðbragðsáætlun byggir á
b) Skilgreiningar á hugtökum
c) Upplýsingar um staðhætti
d) Stigskipting viðbragðsáætlunar í óvissu-, hættu- og neyðarstig
e) Hverjir teljist til viðbragðsaðila, hlutverk þeirra, viðbrögð og starfssvæði
f) Hvernig staðið skuli að boðun viðbragðsaðila
g) Hver taki ákvörðun um virkjun viðbragðsáætlunar
h) Breytingasaga viðbragðsáætlunar.“
Viðbúnaður (e. preparedness): Hugtakið á við um skipulagðar og undirbúnar aðgerðir sem gera ráðuneyti kleift að takast á við óæskileg atvik og neyð svo að afleiðingar verði sem minnstar.

Viðbúnaðaðaráætlun: Undirbúningur ráðuneyta fyrir viðbrögð eða til að draga úr líkum á að þörf sé á viðbragði. Viðbúnaðaráætlun byggir á greiningu ráðuneytisins á áhættu og áfallaþoli og inniheldur lýsingu á ábyrgð, hæfni og búnaði vegna þeirrar áhættu sem hefur verið greind. Samantekt viðbúnaðaráætlunarinnar verður hluti af viðbragðsáætlun, sbr. 2. tl. undir viðbragðsáætlun, og er undirstaða þess að til séu nauðsynlegar upplýsingar fyrir viðbragðsaðila svo hægt sé að gera ytri neyðaráætlanir.
Viðkvæmni (e. vulnerability): Hugtakið gefur til kynna vanhæfni til að standast óæskileg atvik sem og vandamál við endurreisn að nýju. Hugtakið lýsir þeim vanda sem kerfi verður fyrir þegar óæskileg atvik henda það og vandamálum sem tengjast því að koma aftur á eðlilegri starfsemi eftir að atvikið hefur átt sér stað. Í þessu samhengi getur kerfi til dæmis verið ríki, starfsemi eins og ráðuneyti eða fyrirtæki, rafmagnsveita eða stakt tölvukerfi. Viðkvæmni tengist hugsanlegu tapi samfélagslegra verðmæta. Í orðasafninu Byggingarverkfræði – Umhverfisfræði er orðið nertur eða nerti[23] notað í merkingunni viðkvæmur, særanlegur eða lítt varinn og viðkvæmnigreining er þar kölluð nertigreining.
Viðlagastjórnun (e. disaster control): Ráðstafanir sem gerðar eru fyrir, meðan á eða eftir óæskileg atvik til að draga úr líkum á skemmdum, lágmarka áhrif atviksins og hefja bata.
Yfirskipaður: Hugtakið vísar til kerfisskipanar þar sem þáttum kerfis er raðað eftir tilteknum reglum á mismunandi þrep. Yfirskipaður vísar til stöðu viðkomandi þáttar í stigveldi, þ.e. að e-ð sé yfir öðru/öðrum í stigveldi.
Öryggi samfélagsins og borgaranna: Markmið almannavarna sem hér er lýst sem getu samfélagsins til að undirbúa, skipuleggja og framkvæma ráðstafanir sem miða að því að koma í veg fyrir og takmarka, eftir því sem unnt er, að almenningur verði fyrir líkams- eða heilsutjóni, að umhverfi eða eignir verði fyrir tjóni af völdum náttúruhamfara, farsótta eða hernaðaraðgerða, af mannavöldum eða af öðrum ástæðum. Sömuleiðis miðast það við að veita líkn í nauð og aðstoð vegna tjóns sem hugsanlega kann að verða eða hefur þegar orðið.
Hugtakið áhættustjórnun er notað á mörgum sviðum, t.d. innan markmiðs-, árangurs- og fjármálastjórnunar, en í þessum leiðbeiningum er hugtakið tengt vinnu við að koma í veg fyrir og takast á við óæskileg atvik sem hafa afleiðingar fyrir öryggi samfélagsins og borgaranna.
Lög um almannavarnir byggja á þeirri sýn að með markvissri og kerfisbundinni vinnu geti stjórnsýslan dregið úr líkum og afleiðingum óæskilegra atvika í samfélaginu og þannig lágmarkað tjón og skaða fyrir einstaklinga og samfélagið. Kröfurnar sem gerðar eru til ráðuneyta í VI. kafla laganna geta tengst hinum ýmsu skrefum í áhættustjórnun. Staðallinn ISO 31000: 2018 lýsir líkani sem er víða notað fyrir heildstæða áhættustjórnun og hægt er að nota sem útgangspunkt fyrir vinnu við að tryggja öryggi samfélagsins og borgaranna að því marki sem það er viðeigandi innan einstakra málefnasviða. Mynd 4 er byggð á þessu líkani.

Mynd 4: Skref í áhættustjórnun
Áhættustjórnun felur í sér fimm meginskref og þrjú gegnumgangandi ferli sem þarf að gæta að í öllu starfinu.
Fimm meginskref áhættustjórnunar:
Samhengi: Fyrsta skref áhættustýringar er að ákvarða samhengi. Þá er rammi að stjórnun ákveðinn en það felur í sér að skilgreina og afmarka hvaða starfsemi og þáttum á að stjórna og á hvaða stigi í stjórnsýslunni það á sér stað. Umfang áhættustýringar fyrir ráðuneyti er samfélagið í heild, viðeigandi málefnasvið eða hluti þess, allt eftir því hvert ábyrgðarsvið ráðuneytis er og hverju þarf að hafa stjórn á. Ramminn fyrir áhættustjórnun þarf að vera skýrt afmarkaður en áhættustýring sem snýr að því að tryggja öryggi samfélagsins og borgaranna einskorðast ekki við einstakt ráðuneyti.
Kennsl borin á hættu: Næsta skref í áhættustjórnunarferlinu er að greina hvaða ógnir eða hættur geta undir vissum kringumstæðum leitt til taps eða tjóns innan þeirra þátta sem falla undir áhættustjórnun. Ógnir eða hættur geta verið náttúrulegar hættur, bilanir í tækni- og skipulagskerfi (slys) eða ásetningur. Aðrar óæskilegar áskoranir geta komið upp hjá ráðuneytum, t.d. áskoranir tengdar ímynd og trausti en slík mál ein og sér eru ekki umfjöllunarefni þessara leiðbeininga.
Áhættugreining: Þriðja skref áhættustýringar er áhættugreining sem er jafnframt lykilatriði í áhættustjórnun. Greiningin verður að byggja á skýrt skilgreindum forsendum. Það getur verið viðeigandi að hanna sérstakar sviðsmyndir til þess að geta fengið skýrari mynd af flóknum atvikum, hvaða veikleikar eru fyrir hendi og hvaða afleiddu atburði og afleiðingar atvikið kann að hafa í för með sér. Áhættugreining verður að gefa mynd af því hversu líkleg tiltekin atvik eru og hvaða afleiðingar þau geta haft fyrir mismunandi verðmæti í samfélaginu. Taka þarf fram hvaða óvissuþættir tengjast matinu á líkum og afleiðingum. Greiningin þarf að vera nógu nákvæm til þess að hægt sé að fá skýra hugmynd um hvaða úrbætur sem ætlaðar eru til að draga úr líkum og afleiðingum þarf að framkvæma til að draga úr tiltekinni áhættu svo að hún verði viðunandi.
Mat á áhættu: Fjórða skrefið er að taka afstöðu til þess hvort áhættan sem hefur verið skilgreind sé samþykkjanleg eða hvort gera verði ráðstafanir til að draga úr henni. Ráðuneyti verða sjálf að taka afstöðu til þess.
Áhættustýring: Fimmta og síðasta skrefið í áhættustjórnunarferlinu er að ákveða og framkvæma úrbætur til að koma áhættu niður á viðunandi stig. Þetta geta verið úrbætur til að draga úr líkum á að atvik eigi sér stað og/eða ráðstafanir sem geta dregið úr afleiðingum þess. Áhrif aðgerða eru metin miðað við það sem ráðuneyti telur viðunandi áhættu.
Þrjú gegnumgangandi ferli áhættustjórnunar:
Samskipti og samráð: Festa þarf vinnu í sessi í þeirri starfsemi sem áhættustjórnun hefur áhrif á, bæði hjá innri og ytri hagsmunaaðilum. Þetta ætti að gera á öllum stigum áhættustjórnunar. Tilgangurinn er meðal annars að tryggja að tekið sé tillit til sjónarmiða þeirra sem eiga hlut að máli og að aðilarnir skilji grundvöll ákvarðana sem teknar eru og hvað liggur að baki aðgerðum og úrbótum.
Vöktun og skoðun: Eftirlit með því hvort hin ýmsu skref áhættustjórnunar séu af viðunandi gæðum, hvort þau séu framkvæmd á skilvirkan hátt og að úrbætur séu viðeigandi. Þetta þarf að vera samfelldur og skipulagður hluti af áhættustjórnun.
Skjalfesting og upplýsingamiðlun: Verkefni og niðurstöður áhættustjórnunar þurfa að vera skjalfest og greina þarf frá þeim innan starfseminnar. Tilgangurinn er að tryggja stuðning við ákvarðanir, góða stjórnun og almennt að bæta áhættustjórnunina. Ákveða þarf hverjir fá upplýsingar um hvað, hversu oft og með hvaða hætti.
Eftir að hafa skilgreint tilgang og markmið æfingar þarf að velja gerð æfingar. Gerðir æfinga ákvarða hvernig æfingin er framkvæmd. Í þessum viðauka er yfirlit yfir helstu gerðir æfinga og hvað einkennir mismunandi gerðir.
Gerðir æfinga eru:
• Virkniæfing.
• Umræðuæfing.
• Leikjaæfing.
• Heildaræfing.
Ef það þykir henta er hægt að tengja saman mismunandi gerðir æfinga til þess að fá meira út úr æfingunni.
Til þess að ákveða hvaða gerð æfingar henti best er m.a. hægt að spyrja eftirfarandi spurninga:
• Hver er tilgangur og markmið æfingarinnar?
• Hversu marga á að þjálfa (starfsemi / aðila og einstaklinga )?
• Hversu mikill tími er til að skipuleggja og framkvæma æfinguna?
• Hvaða fjármagn er til staðar til að framkvæma æfinguna?
Hægt er að skilgreina virkniæfingu sem æfingu sem reynir á eitt eða fleiri hlutverk aðila.
Virkniæfing tekur nokkrar klukkustundir eða að hámarki einn dag í framkvæmd. Virkniæfing einkennist af því að þátttakendur framkvæma þau atriði sem lýst er í skipulagi í viðbragðsáætlun.
Tilgangur virkniæfingar getur verið að:
• prófa viðvörunaráætlanir og kerfi
• prófa samskipti
• prófa nýja aðferðafræði
• prófa ferli ákvarðanatöku innan starfseminnar og samhæfingu á milli aðila
• prófa aðgerð eða tækni
• prófa gátlista og hluta viðbragðsáætlunar

Mynd 5 Virkniæfing
Virkniæfingar krefjast ekki mikilla auðlinda, hvorki við skipulagningu, framkvæmd né mat. Svona æfingar hentar vel sem viðbót við fullskala eða leikjaæfingar.
Í umræðuæfingu ræða þátttakendur æfingarinnar um málefni út frá hættusviðsmynd.
Æfingin fer þannig fram að allir þátttakendur safnast saman í einu herbergi og hér fara öll samskipti fram.
Lýsingar á ástandi eru gefnar munnlega eða á pappír / skjá. Engar raunverulegar aðgerðir eru framkvæmdar og ekkert samband er haft við aðila sem ekki eru í herberginu. Þátttakendur eiga ekki að leika / líkja eftir fundi (t.d. í neyðarstjórnun), heldur ræða saman bæði sértæk og almenn atriði sem tengjast atburðarásinni. Til dæmis geta þátttakendur rætt hvernig þeir myndu vilja og/eða geta leyst eða höndlað mismunandi vandamál / áskoranir eða verkefni. Hættusviðsmyndin og lýsingarnar þurfa að vera hannaðar þannig að þær ögri getu þátttakenda til að takast á við verkefnið.
Umræðunum er stýrt af æfingastjóra. Lengd umræðuæfingar er venjulega nokkrar klukkustundir eða í mesta lagi einn dagur. Það getur verið kostur að upplýsa þátttakendur um hættusviðsmyndina og/eða vandann sem á að leysa úr fyrir æfinguna svo þeir geti undirbúið sig. Nákvæm útfærsla vandamála og áskorana sem þeir munu standa frammi fyrir geta hins vegar vel verið leyndarmál þar til æfingin hefst.

Mynd 6 Umræðuæfing
Æfingaformið hentar þeim sem vilja í gegnum umræðu:
• auka þekkingu á skipulagi
• greina mögulegan mismunandi skilning og notkun á viðbragðsáætlunum
• greina skilning á ábyrgð og hlutverkum
• undirbúa aðrar æfingar
• ræða úrlausnir vegna ákveðinna þátta / spurninga
• ræða greiningu á áhættu og áfallaþoli og hugsanlega atburði sem geta haft áhrif á starfsemina.
Umræðuæfingin hentar til að komast að viðeigandi verklagsreglum fyrir samstarf og samhæfingu. Umræðuæfing er líka gagnleg þegar þú vilt útbúa verklag fyrir svið eða verkefni sem ekki er nægjanleg reynsla komin á eða þjálfun í, eða sem er nýtt.
Með umræðuæfingu er einnig hægt að greina atriði sem þarf að greina nánar áður en lengra er haldið. Til dæmis getur komið fram að þörf sé á að setja stefnu varðandi miðlun upplýsinga til almennings við atvik. Einnig getur verið heppilegt að taka fyrir í umræðuæfingu hvernig hægt er að vinna með krísur sem vara yfir langan tíma.
Leikjaæfing samanstendur af tveimur megin þáttum: þeim sem æfa og mótleikurum. Mótleikarar virka sem umheimurinn fyrir þá sem æfa og gegna því hlutverki eða hlutverkum sem sá sem æfir þarf að hafa samskipti við. Þetta þýðir að samskipti eiga sér stað að hluta á milli þátttakenda og að hluta til við mótleikarana í leikjaheiminum. Þetta er oft sýnt með því að nota „æfingabólu“.

Mynd 7 Leikjaæfing
Þeir sem æfa mega aðeins eiga samskipti sín á milli eða við mótleikarana. Allt á að fara fram eins og um raunverulegt viðbragð við raunverulegum atburði sé að ræða, en engar aðgerðir / samskipti fara fram utan leikjaheimsins.
Þátttakendur í æfingunni hafa það hlutverk sem þeim er falið í raunverulegum atburði. Leikæfingu með mótspili er hægt að framkvæma á stað þar sem allir þátttakendur eru samankomnir, ýmist í umhverfi sem byggt er utan um leikinn eða í því húsnæði sem vinnan fer vanalega fram í.
Hægt er að upplýsa um hættusviðsmynd í leikæfingu fyrir fram. Þátttakendur æfingarinnar sinna viðbragði við atvikum sem mótleikararnir spila út í leikjaheiminum og byggja á hættusviðsmyndinni sem unnið er út frá. Upplýsingarnar og spurningarnar sem knýja atburðarásina áfram kallast útspil. Það er mikilvægt að þeir sem æfa nýti aðeins þær upplýsingar sem þeir fá í gegnum útspil mótleikaranna og búi ekki til, hunsi eða líti fram hjá þessum upplýsingum.
Allt eftir stærð æfingarinnar getur mótleikurinn verið allt frá einum mótleikara með síma til stórrar mótleikaramiðstöðvar með sérfræðingum og tækniaðstoð, þar sem útspilin koma í formi símtala, tölvupósta, útvarps- eða sjónvarpsþátta.
Leikæfingu er hægt að nota til að:
• prófa og/eða þróa hagnýt og raunhæf vandamál og færni í krísustjórnun
• prófa verklag og kerfi
• prófa samstarf við aðra aðila og þeirra verkefni í krísustjórnun
• þróa samstarfsvettvang og lausnir fyrir það hvernig upplýsingamiðlun við aðra aðila fer fram
• þróa, prófa og deila því hvernig yfirsýn yfir ástand fæst bæði innbyrðis og milli aðila.
Í leikjaæfingum er einnig lykilatriði að aðilar hafi unnið saman að því að skilgreina sameiginleg markmið fyrir æfinguna og að þeir hafi hver fyrir sig skilgreint undirmarkmið fyrir eigin starfsemi. Út frá markmiðunum geta þeir sem stýra æfingunni sniðið mótspilið á sem bestan hátt að þörfum hvers og eins.
Æfing í fullri stærð samanstendur af öllum þeim þáttum sem eru hluti af leikæfingu, auk viðbragðsaðila sem sjá um verklega framkvæmd. Æfingin er oft notuð í tengslum við æfingar þar sem slökkvilið, björgunarsveit, lögregla og heilbrigðisþjónusta koma að, en getur einnig átt sér stað á öðrum sviðum.
Æfing í fullri stærð er alltaf framkvæmd í rauntíma. Á æfingunni er notaður fatnaður, vinnubrögð og tæki sem notuð eru eins og í raunverulegum aðstæðum.

Mynd 8 Heildaræfing
Þetta form æfingar getur verið sérstaklega lærdómsríkt vegna þess að aðstæðurnar eru upplifaðar sem raunverulegri og gefa þeim sem æfa tækifæri til að komast nærri þeim raunveruleika sem þeir þurfa að vinna við. Það gefur líka tækifæri til að æfa viðbragð við krefjandi aðstæður og á raunsæjan hátt.
Heildaræfing hentar fyrir:
• prófa og æfa viðbragðsáætlanir
• prófa hlutverk, getu og hæfni
• prófa og æfa samspil og meðhöndlun á vettvangi
• prófa og bæta samstarf og samhæfingu milli mismunandi yfirvalda, aðila og stiga
• prófa upp- og niður skölun stjórnenda, viðbragðsaðila og auðlinda við sérstakar aðstæður á vettvangi
Á heildaræfingum er oft sviðsett slysstaður/ vettvangur þar sem viðbragðsaðilar æfa sína vinnu. Aðrir aðilar í æfingunni æfa á sínum starfsstöðvum.
Æfingar í fullri stærð krefjast mikilla auðlinda í formi tíma, fjár og mannafla, bæði við skipulagningu, framkvæmd og mat á æfingunni. Þrátt fyrir að vera flókin er heildaræfing mikilvæg æfingaaðferð fyrir alla sem stunda viðbragð á vettvangi.
Taflan hér að neðan sýnir mat á notkun auðlinda fyrir mismunandi gerðir æfinga. Heildaræfingar og Leikjaæfingar eru auðlindafrekar og flóknar en gefa mikinn ávinning að því leyti að þær gera mögulegt að æfa samspil milli fleiri stiga og kerfa.
Umræðuæfingar og virkniæfingar geta líka verið mjög lærdómsríkar, en ná oft til færri þátttakenda. Á móti kemur að þetta eru talsvert ódýrara æfingar bæði að skipuleggja og framkvæma.
|
|
|
|
|
|
|
|
Umræðuæfing |
Leikjaæfing |
Heildaræfing |
Virkniæfing |
|
Tímalengd |
2-6 tímar |
4 tímar til nokkrir dagar |
4 tímar til nokkrir dagar |
1-6 tímar |
|
Undirbúningstími fyrir æfingahlutann |
Stórar en „ódýrar“ í undirbúningi. Raunverulegt tímaframlag 1-2 vinnuvikur Undirbúningstími: 2-12 mánuðir |
Mikill og auðlindafrekur undirbúningur. 6-18 mánaða vinnutími auk mikillar frágangsvinnu (ca. 3 mánuðir). |
Mikill og auðlindafrekur undirbúningur (6-12 mánuðir). Mikill vinnutími og efniskostnaður. |
Einfaldur undirbúningur. Allt frá nokkrum klukkustundum upp í viku. |
|
Tímalengd fyrir þann sem æfir |
Þátttakendur fá upplýsingar og er gefinn möguleiki á að sinna eigin undirbúningi |
Krefst umtalsverðs vinnuframlags. Upplýsa þarf þátttakendur um æfinguna tímanlega þannig að þeir geti undirbúið sig fyrir hana. |
Upplýsa þarf þátttakendur um æfinguna. Sérstaklega er mikilvægt að upplýsa um öryggisreglur. Hægt er að hefja æfinguna með virkniæfingum |
Enginn undirbúningur þátttakenda krafist. Hagnýtar æfingar er hægt að framkvæma bæði óundirbúnar og tímasettar. |
Kafli 2:[24]
Krafa 1
• Almannavarnir. (2021). Mikilvæg verkefni í samfélaginu. Hvaða mikilvægu verkefnum þarf samfélagið alltaf að halda gangandi? Útgáfa 1.0.
• Forsetaúrskurður um skiptingu stjórnarmálefna á milli ráðuneyta í Stjórnarráði Íslands nr. 119/2018. Sótt af https://www.althingi.is/lagas/nuna/2018119.html
Krafa 2
• ISO 31000:2018 Risk management — Guidelines.
• NS 5814:2008. Krav til risikovurderinger.
• NS 5832:2014 Krav til sikringsrisikoanalyse.
• Almannavarnir. (2021).Greining hættusviðsmynda – aðferðafræði. Útgáfa 1.0.
• Almannavarnir. (2021). Leiðbeiningar fyrir greiningu á áhættu og áfallaþoli fyrir stærri einingar. Útgáfa 1.0.
• Almannavarnir. (2021). Leiðbeiningar við greiningu á áhættu og áfallaþoli í sveitarfélaginu. Útgáfa 1.0.
• Slaufulíkan (e. Bow tie)[25] getur verið gagnlegur rammi við uppbyggingu greininganna. Líkanið er byggt á skilgreindum óæskilegum atvikum og er tæki til að greina atburðarrás.
Krafa 3
• Stjórnarráð Íslands. (2013). Handbók um opinbera stefnumótun og áætlanagerð. , Sótt 14.05.2021 af https://www.stjornarradid.is/media/forsaetisraduneyti-media/media/utgefidefni/handbok-stefnumotun.pdf
• Stjórnarráð Íslands. (2013). Handbók um verkefnastjórnun fyrir Stjórnarráðið. Sótt 14.05.2021 af https://www.stjornarradid.is/media/forsaetisraduneyti-media/media/utgefidefni/handbok-verkefnastjornun.pdf
• Stjórnarráð Íslands, Fjármálaráðuneytið. (2019). Kynjasamþætting, verkfærakista. Sótt 14.05.2021 af https://www.stjornarradid.is/library/02-Rit--skyrslur-og-skrar/Verkf%c3%a6rakista%20kynjasam%c3%be%c3%a6ttingar.pdf
• Stjórnarráð Íslands, Fjármálaráðuneytið. (2009). Handbók um kynjaða fjárlagagerð. Sótt 14.05.2021af https://www.stjornarradid.is/media/fjarmalaraduneyti-media/media/Utgefin_rit/Kynjud_fjarlagagerd_handbok_um_framkvaemd.pdf
Krafa 4
• Stjórnarráð Íslands, Fjármálaráðuneytið. (2004). Árangursstjórnun í ríkisrekstri. Handbók. Sótt 14.05.2021 af https://www.stjornarradid.is/media/fjarmalaraduneyti-media/media/Utgefin_rit/Handbok-arangursstj2004.pdf
• Ríkisendurskoðun. (2017). Innra eftirlit. Sótt 14.05.2021 af https://www.rikisend.is/reskjol/files/Leidbeiningar/2017-leidbeiningar-innra_eftirlit_rit2.pdf
Krafa 5
• Stjórnarráð Íslands. (e.d.). Sniðmát, fjármálaáætlun. Sótt 14.05.2021 af https://www.stjornarradid.is/library/04-Raduneytin/ForsAetisraduneytid/Vondud-stefnumotun/Sni%c3%b0m%c3%a1t%20-%20fj%c3%a1rm%c3%a1la%c3%a1%c3%a6tlun%20-%202020-2024%20FINALE.pdf
• Lög um opinber fjármál nr. 123/2015. Sótt af https://www.althingi.is/lagas/nuna/2015123.html
• Stjórnarráð Íslands, Fjármálaráðuneytið. (2004). Árangursstjórnun í ríkisrekstri. Handbók. Sótt 14.05.2021 af https://www.stjornarradid.is/media/fjarmalaraduneyti-media/media/Utgefin_rit/Handbok-arangursstj2004.pdf
• Ríkisendurskoðun. (2017). Innra eftirlit. Sótt 14.05.2021 af https://www.rikisend.is/reskjol/files/Leidbeiningar/2017-leidbeiningar-innra_eftirlit_rit2.pdf
• Ríkisendurskoðun. (2011). Leiðbeiningar um skjalfestingu innra eftirlits fyrir stofnanir í A-hluta. Sótt af https://www.rikisend.is/reskjol/files/Leidbeiningar/2012-Innra_eftirlit_i_stofnunum_A-hluta.pdf
Krafa 6
• Almannavarnir. (2021).Greining hættusviðsmynda. Útgáfa 1.0.
• Almannavarnir. (2021). Mikilvægu verkefnin í samfélaginu. Hvaða mikilvægu verkefnum þarf samfélagið alltaf að halda gangandi? Útgáfa 1.0.
Krafa 7
• Almannavarnir. (2021). Leiðbeiningar um skipulag samskipta í áfallastjórnun. Útgáfa 1.0.
Krafa 8
• Almannavarnir. (2021). Greining hættusviðsmynda. Útgáfa 1.0.
• Fjármála og efnahagsráðuneytið. (2013). Sjálfsmat á árangri í stjórnun (CAF 2013 Handbók). Sótt 14.05.2021 af https://www.stjornarradid.is/media/fjarmalaraduneyti-media/media/utgafa/CAF_2013.pdf
• Ríkisendurskoðun. (2017). Innra eftirlit. Sótt 14.05.2021 af https://www.rikisend.is/reskjol/files/Leidbeiningar/2017-leidbeiningar-innra_eftirlit_rit2.pdf
Krafa 10
• Heimasíður fyrir rannsóknarverkefni, rannsóknarstofnanir og háskóla, sjá t.d.:
• https://raunvisindastofnun.hi.is/
Aðrir helstu opinberu stuðningssjóðir rannsókna og nýsköpunar:
• Aukið verðmæti sjávarfangs
• Átak til atvinnusköpunar
• Fornleifasjóður
• Framleiðnisjóður landbúnaðarins
• Nýsköpunarsjóður atvinnulífsins
• Orkusjóður
• Orkurannsóknasjóður Landsvirkjunar
• Rannsóknasjóður Vegagerðarinnar
• Verkefnasjóður sjávarútvegsins
Opinberar rannsóknastofnanir:
• Hafrannsóknastofnun
• Landspítali
• Matís
• Náttúrufræðistofnun Íslands
• Nýsköpunarmiðstöð Íslands
• Orkustofnun
• Stofnun Árna Magnússonar í íslenskum fræðum
• Tilraunastöð Háskóla Íslands í meinafræði að Keldum
• Veðurstofa Íslands

[1] Sjá einnig: Viðauki 2 Áhættustjórnun
[2] Sigurður Kári Árnason (2012).
[3] Sjá einnig: 1. gr. laga um almannavarnir nr. 82/2008: „Markmið almannavarna er að undirbúa, skipuleggja og framkvæma ráðstafanir sem miða að því að koma í veg fyrir og takmarka, eftir því sem unnt er, að almenningur verði fyrir líkams- eða heilsutjóni, eða umhverfi eða eignir verði fyrir tjóni, af völdum náttúruhamfara eða af mannavöldum, farsótta eða hernaðaraðgerða eða af öðrum ástæðum og veita líkn í nauð og aðstoð vegna tjóns sem hugsanlega kann að verða eða hefur orðið.“
[4] Landsskipulagsstefna tekur mið af náttúruvá og loftslagsbreytingum en þar kemur fram að skipulag landnotkunar eigi að stuðla að öryggi almennings gagnvart náttúruvá og loftslagsbreytingum. Sjá einnig: Skipulagsstofnun (2016).
[5] Greining á áhættu og áfallaþoli þarf að taka útgangspunkt í þeim þáttum sem lagðir eru til grundvallar í stefnu stjórnvalda í almannavarna- og öryggismálum, í landsskipulagsstefnu s.s. krísur þ.á.m. náttúruvá og minjavernd, í yfirliti Almannavarna, Mikilvæg verkefni í samfélaginu og öðrum stefnumarkandi skjölum um áhættu, ógnir og viðkvæmni samfélagsins.
[6] Busmundrud, Odd. og fl. (2015, bls. 20-21).
[8] 31., 32. og 65 gr. laga um opinber fjármál nr. 123/2015 undirstrika að ráðuneyti þurfi að tryggja að starfsemi hafi innra eftirlit til að ganga úr skugga um að markmiðum sé náð og að árangur sé ásættanlegur miðað við tilsett markmið og kröfur um árangur.
[9] Sjá einnig: 131. gr. Sveitarstjórnarlaga
[10] Sjá einnig: Reglugerð um stjórnun leitar- og björgunaraðgerða á leitar- og björgunarsvæði Íslands vegna sjófarenda og loftfara nr. 71/2011
[11] Sjá einnig: 5. kafla þessara leiðbeininga
[12] Leiðbeiningar um skipulag samskipta í áfallastjórnun, Almannavarnir (2021).
[13] Sjá einnig: Forsetaúrskurður um
skiptingu stjórnarmálefna milli ráðuneyta í Stjórnarráði Íslands, nr. 119/2018, lög nr. 2/2003 um Vísinda og tækniráð um ábyrgð
ráðuneytanna á rannsóknum og stefnu stjórnvalda í vísinda- og tæknimálum
(https://www.stjornarradid.is/verkefni/visindi-nyskopun-og-rannsoknir/visinda-og-taeknirad/visinda-og-taeknistefna-2020-2022/).
[14] Sjá einnig: www.innvidir2020.is
[15]Í lögum nr. 82/2008 um almannavarnir kemur fram að Ríkislögreglustjóri sinni þessu hlutverk en Almannavörnum er falið það hlutverk hjá Ríkislögreglustjóra.
[16] Hugsanlega valdar kröfur ef úttektin er takmörkuð við hluta laganna og leiðbeininganna.
[17] Sjá einnig: Stefnu stjórnvalda í almanna- og öryggismálum
[20] Í þjóðaröryggisstefnunni er notast við orðalagið „grunnvirki samfélagsins“ og í skýrslu þjóðaröryggisráðs um mat á ástandi og horfum í þjóðaröryggismálum er eins og hér talað um mikilvæga innviði samfélagsins. Um þetta er í umfjöllun gjarnan einnig notuð hugstökin: þýðingarmiklir samfélagsinnviðir og ómissandi innviðir.
[21] Sjá einnig: Íðorðabankinn. Ágústa Þorbergsdóttir (ritstjóri). Úr orðaskrá úr uppeldis- og sálarfræði. Stofnun Árna Magnússonar í íslenskum fræðum. Sótt 23.08.2021 af https://idordabanki.arnastofnun.is/leit/geta/ordabok/SAELA
[22] Sjá einnig: Íðorðabankinn. Ágústa Þorbergsdóttir (ritstjóri). Úr orðaskrá úr uppeldis- og sálarfræði. Stofnun Árna Magnússonar í íslenskum fræðum. Sótt 23.08.2021 af https://idordabanki.arnastofnun.is/faersla/469017
[23] Sjá einnig: https://idordabanki.arnastofnun.is/leit/nertur/ordabok/VEGORD
[24] Sömu hjálpartæki geta einnig verið gagnleg til að uppfylla kröfurnar í 3. kafla.
[25] Líkaninu er lýst nánar t.d. í skjali Almannavarna, Greining hættusviðsmynda – aðferðarfræði (Almannavarnir, 2021)